HOME   LIST
‹–   –›

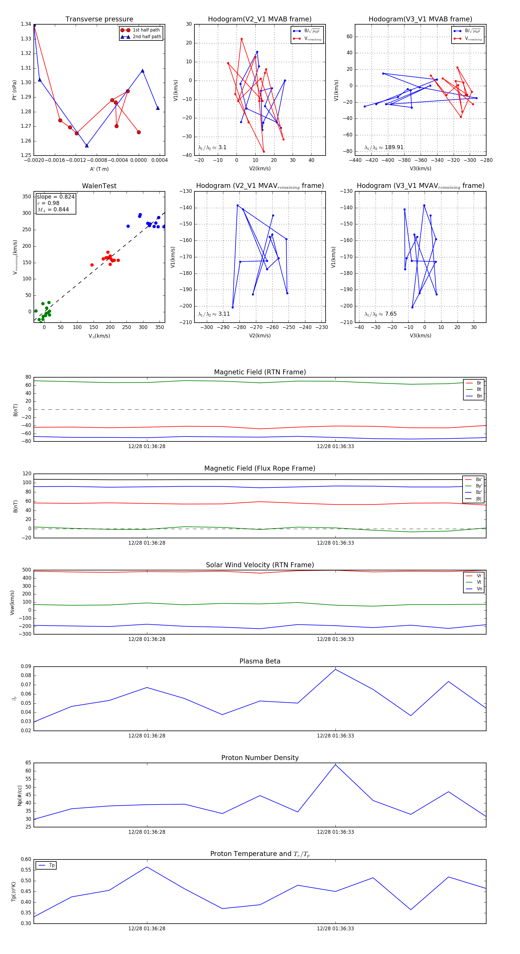
Flux Rope in 2024

Flux Rope Event 2024-12-28 01:36:25 ~ 2024-12-28 01:36:37 (13 seconds)


plot