HOME   LIST
‹–   –›

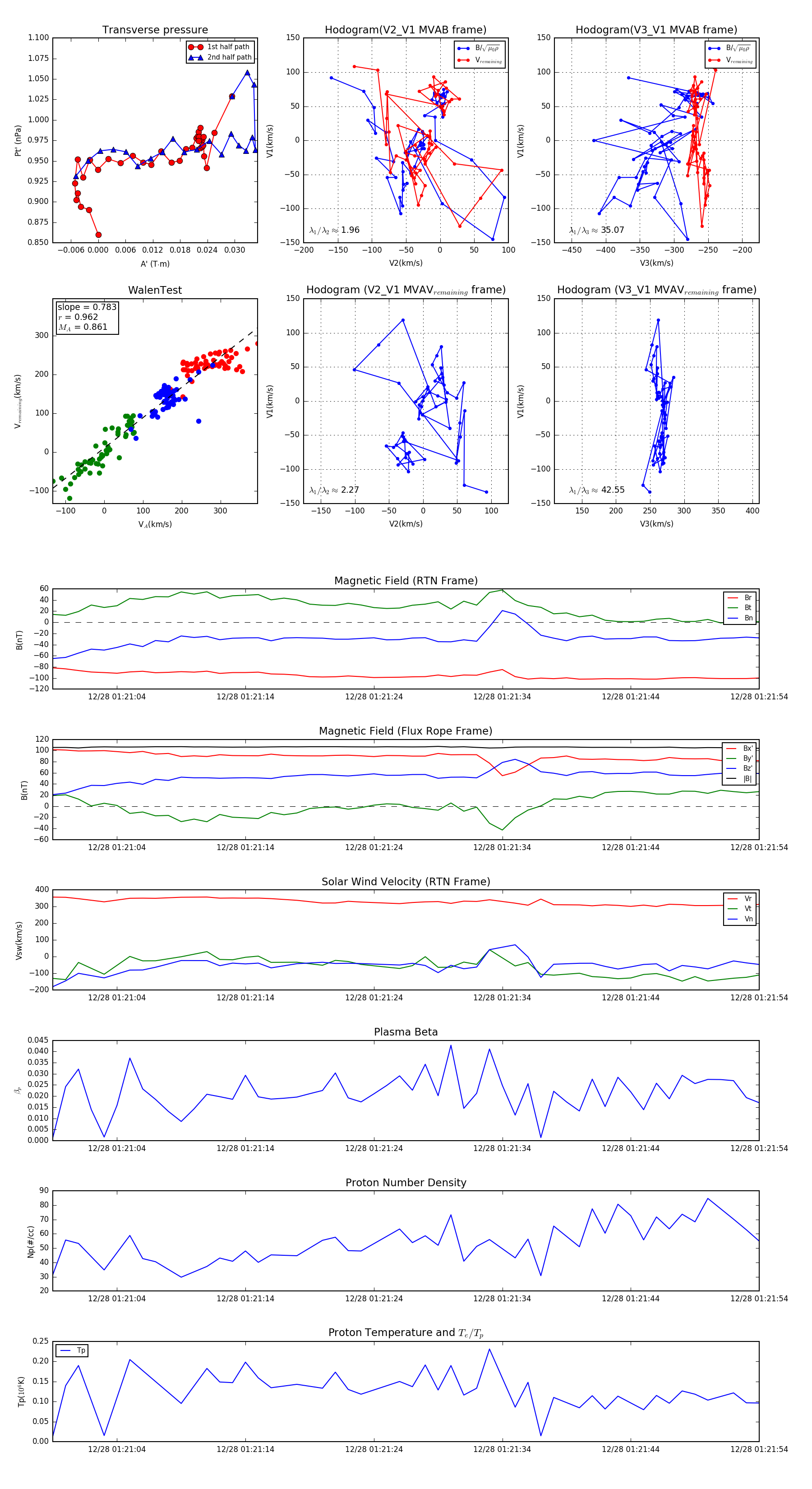
Flux Rope in 2024

Flux Rope Event 2024-12-28 01:20:59 ~ 2024-12-28 01:21:54 (56 seconds)


plot