HOME   LIST
‹–   –›

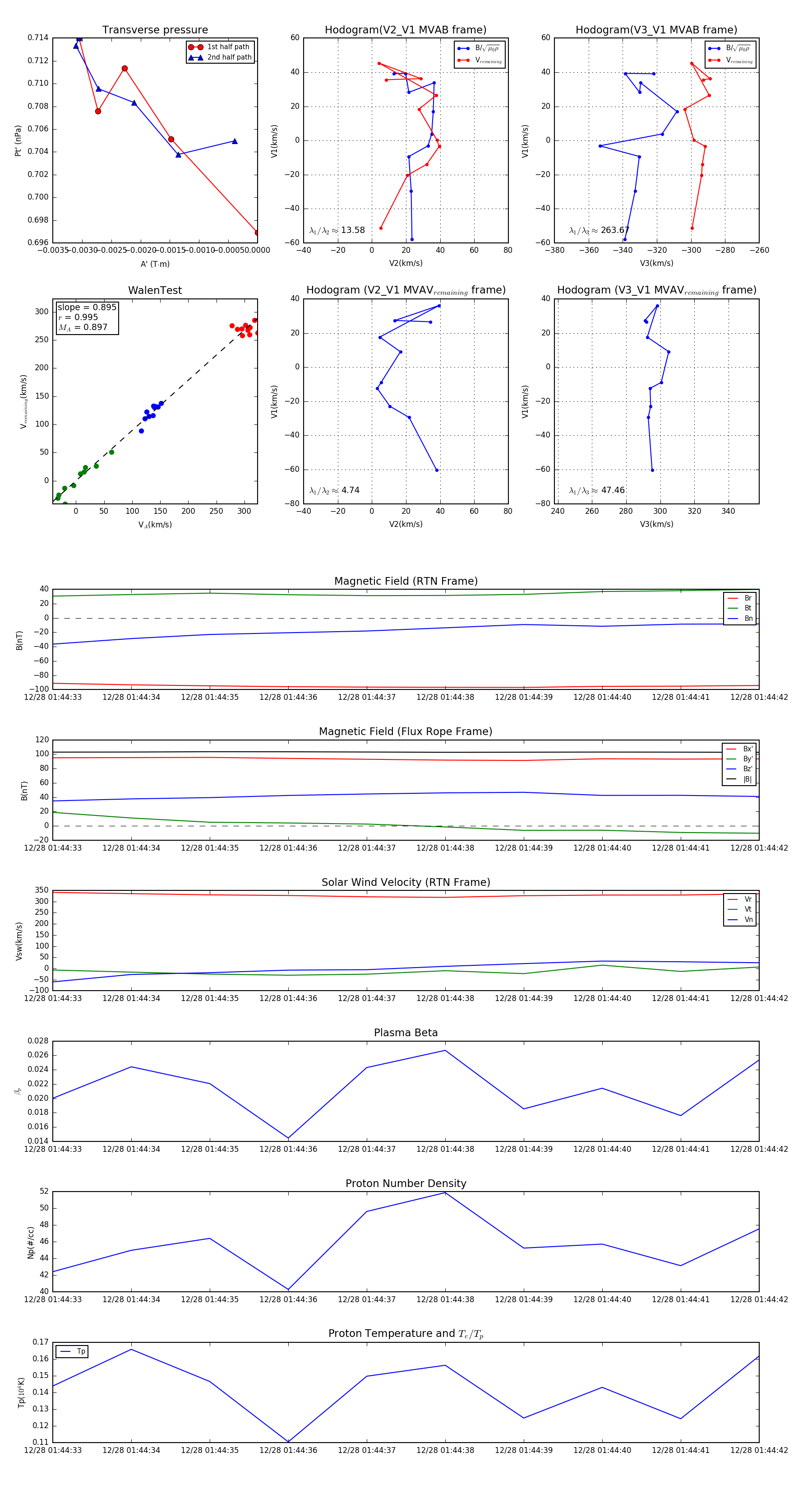
Flux Rope in 2024

Flux Rope Event 2024-12-28 01:44:33 ~ 2024-12-28 01:44:42 (10 seconds)


plot