HOME   LIST
‹–   –›

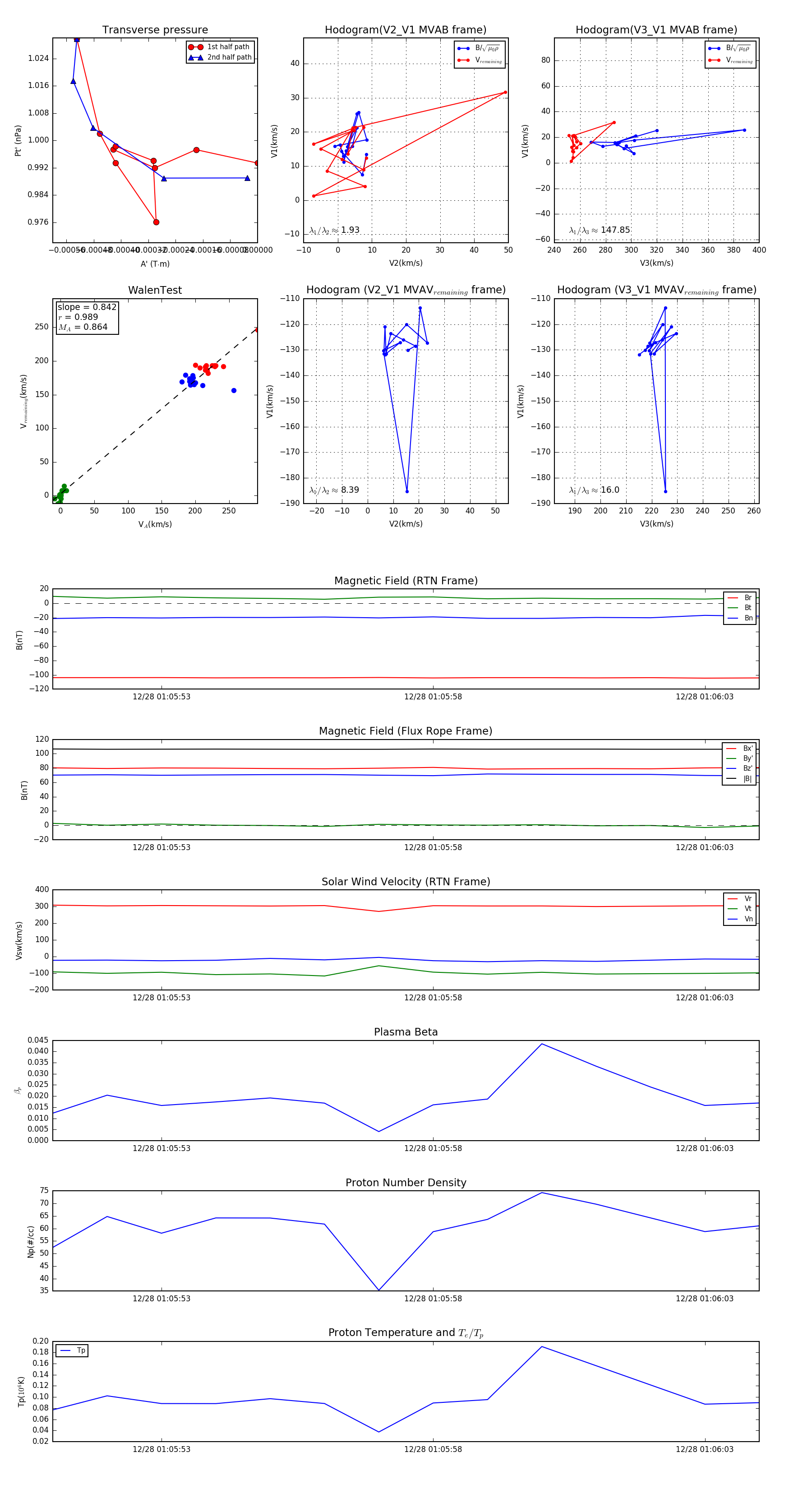
Flux Rope in 2024

Flux Rope Event 2024-12-28 01:05:51 ~ 2024-12-28 01:06:04 (14 seconds)


plot