HOME   LIST
‹–   –›

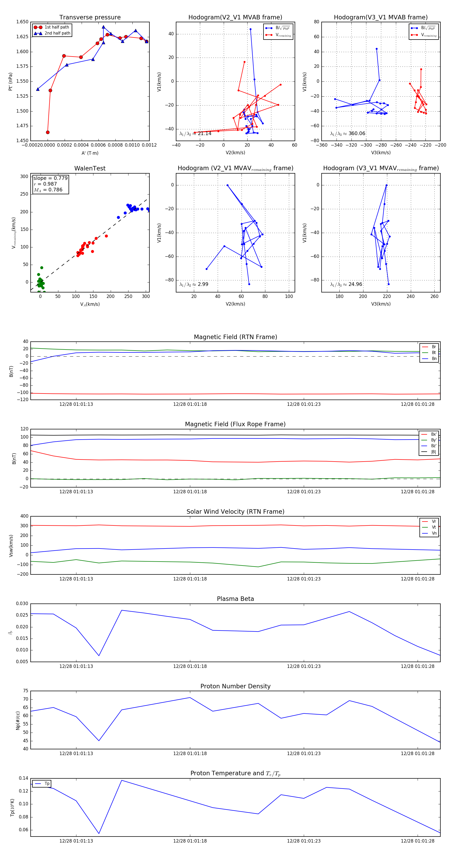
Flux Rope in 2024

Flux Rope Event 2024-12-28 01:01:11 ~ 2024-12-28 01:01:29 (19 seconds)


plot