HOME   LIST
‹–   –›

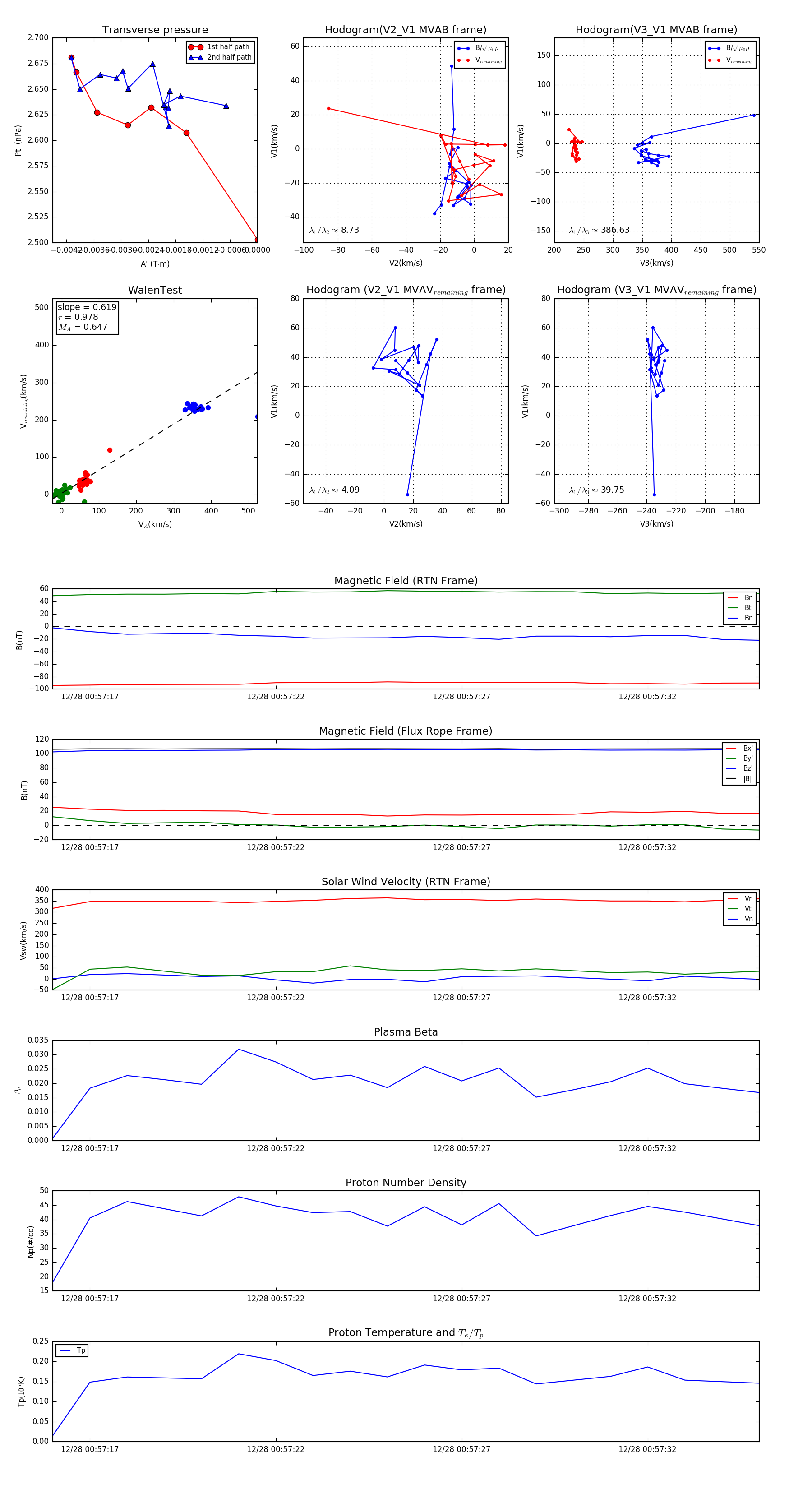
Flux Rope in 2024

Flux Rope Event 2024-12-28 00:57:16 ~ 2024-12-28 00:57:35 (20 seconds)


plot