HOME   LIST
‹–   –›

Flux Rope in 2024

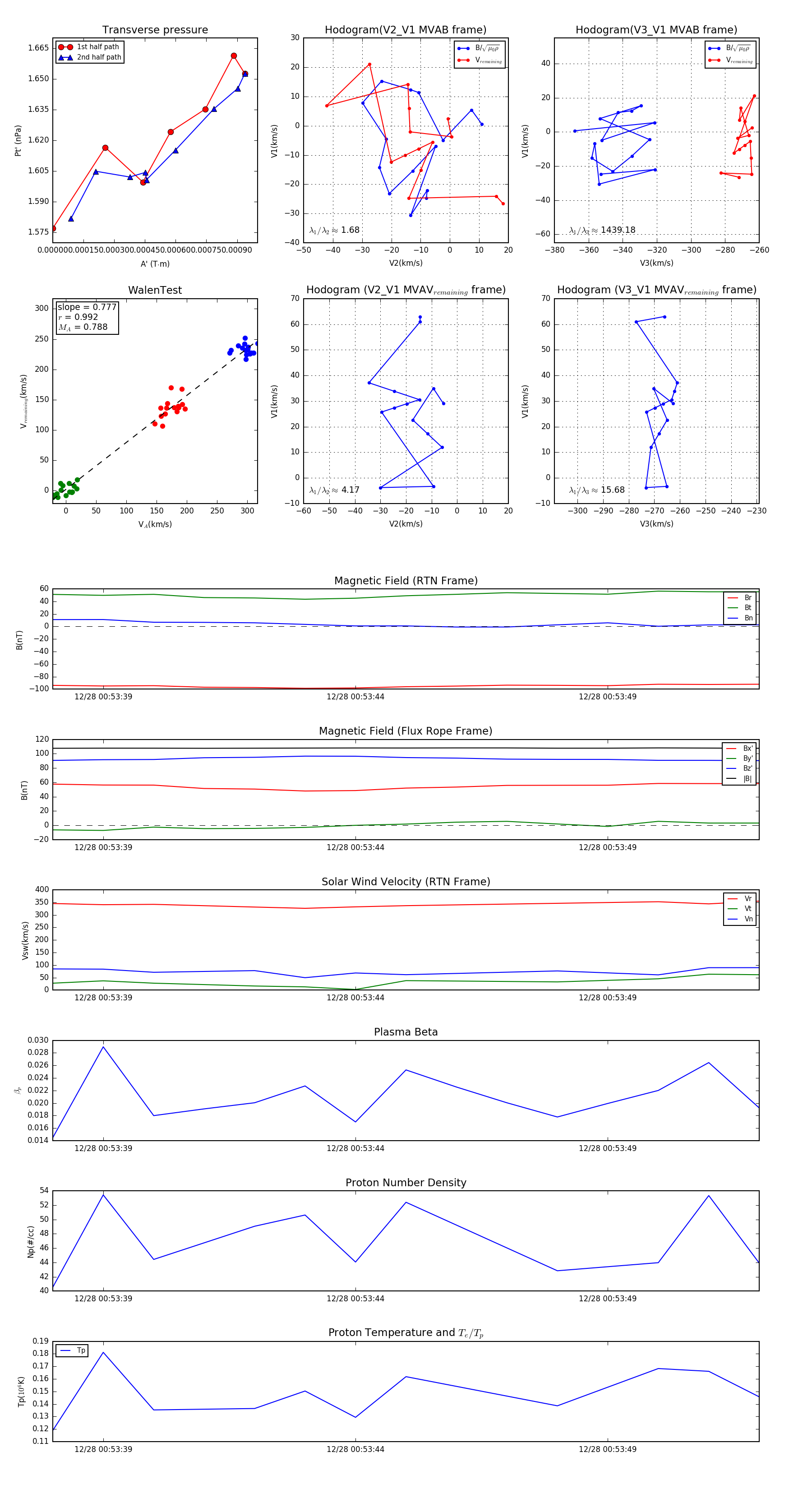
Flux Rope Event 2024-12-28 00:53:38 ~ 2024-12-28 00:53:52 (15 seconds)


plot