HOME   LIST
‹–   –›

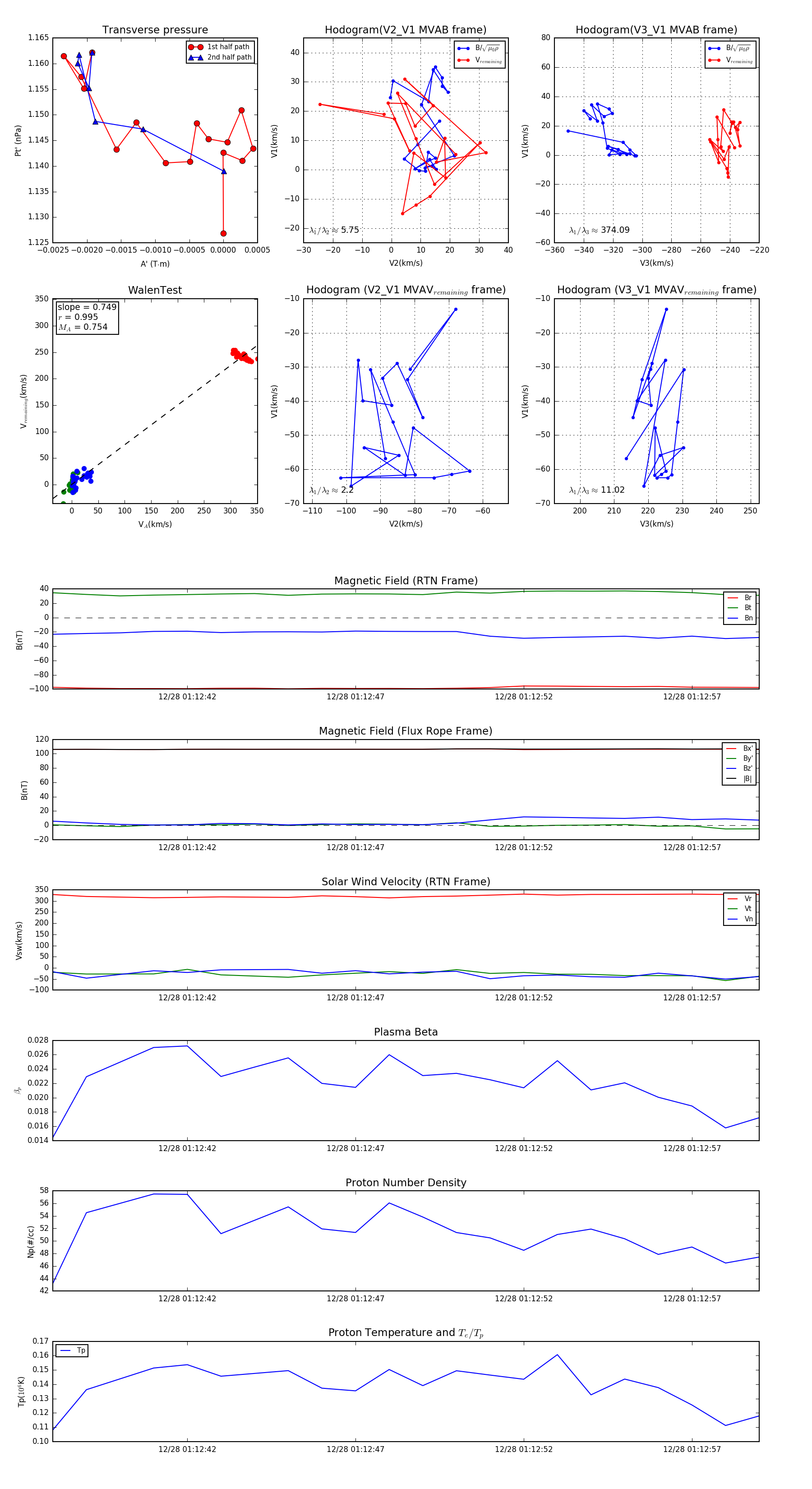
Flux Rope in 2024

Flux Rope Event 2024-12-28 01:12:38 ~ 2024-12-28 01:12:59 (22 seconds)


plot