HOME   LIST
‹–   –›

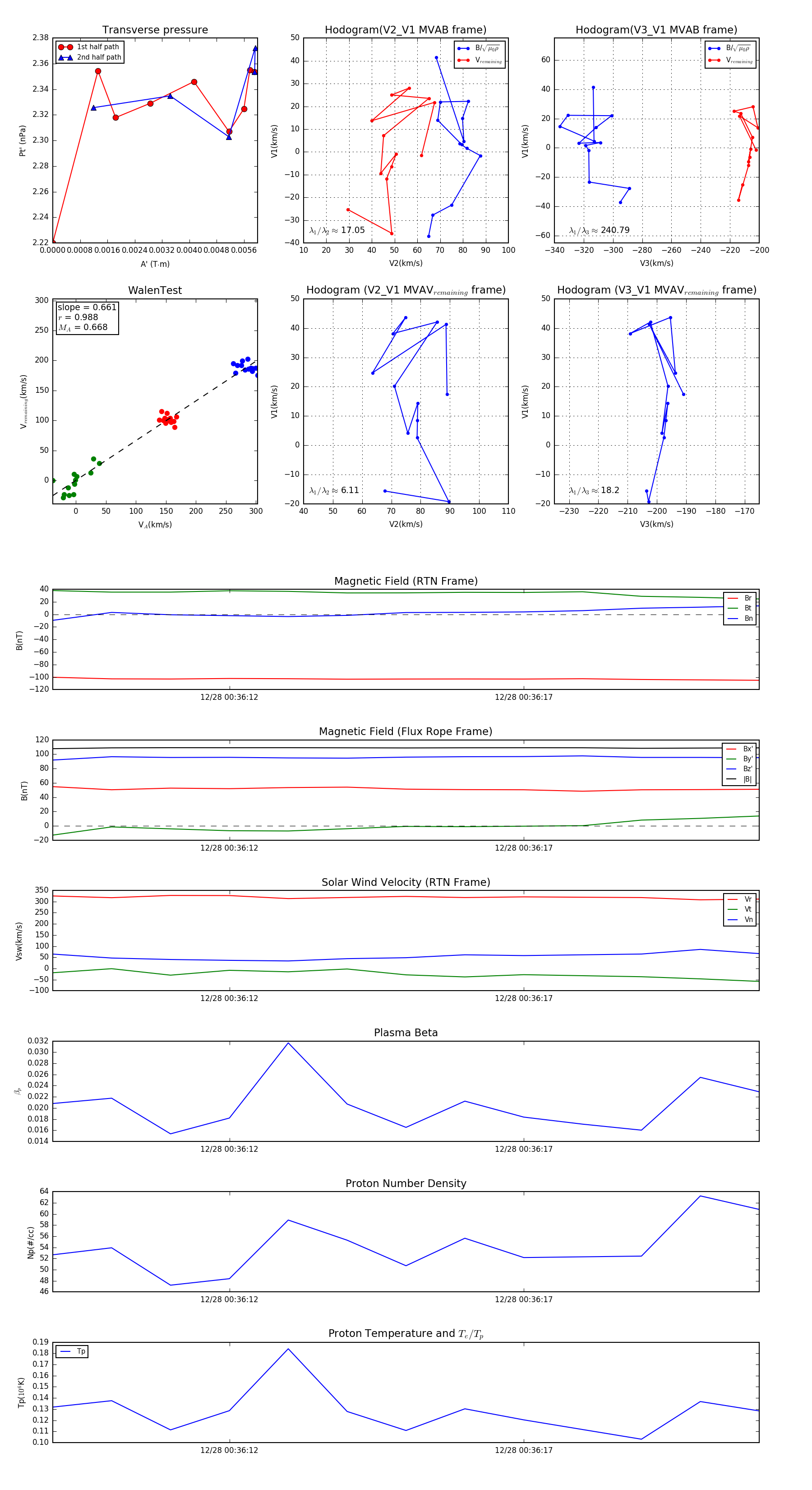
Flux Rope in 2024

Flux Rope Event 2024-12-28 00:36:09 ~ 2024-12-28 00:36:21 (13 seconds)


plot