HOME   LIST
‹–   –›

Flux Rope in 2024

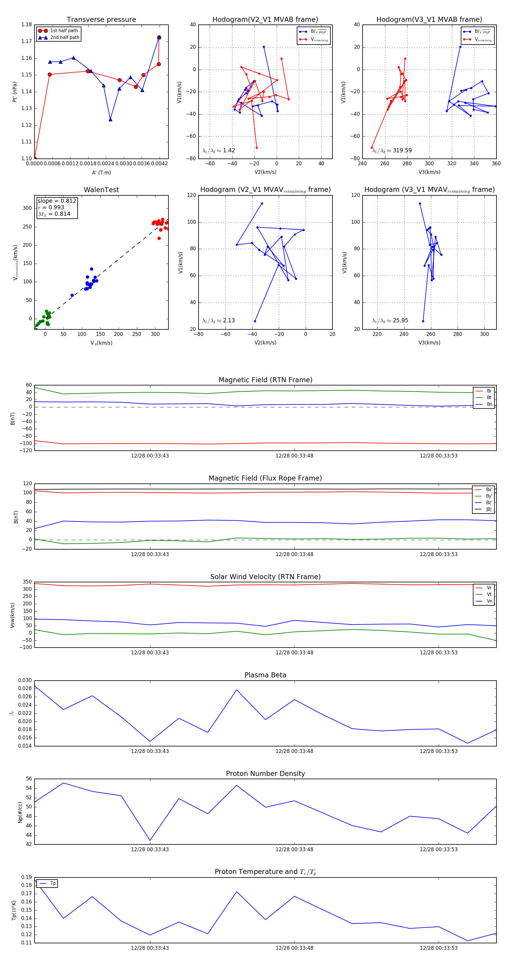
Flux Rope Event 2024-12-28 00:33:39 ~ 2024-12-28 00:33:55 (17 seconds)


plot