HOME   LIST
‹–   –›

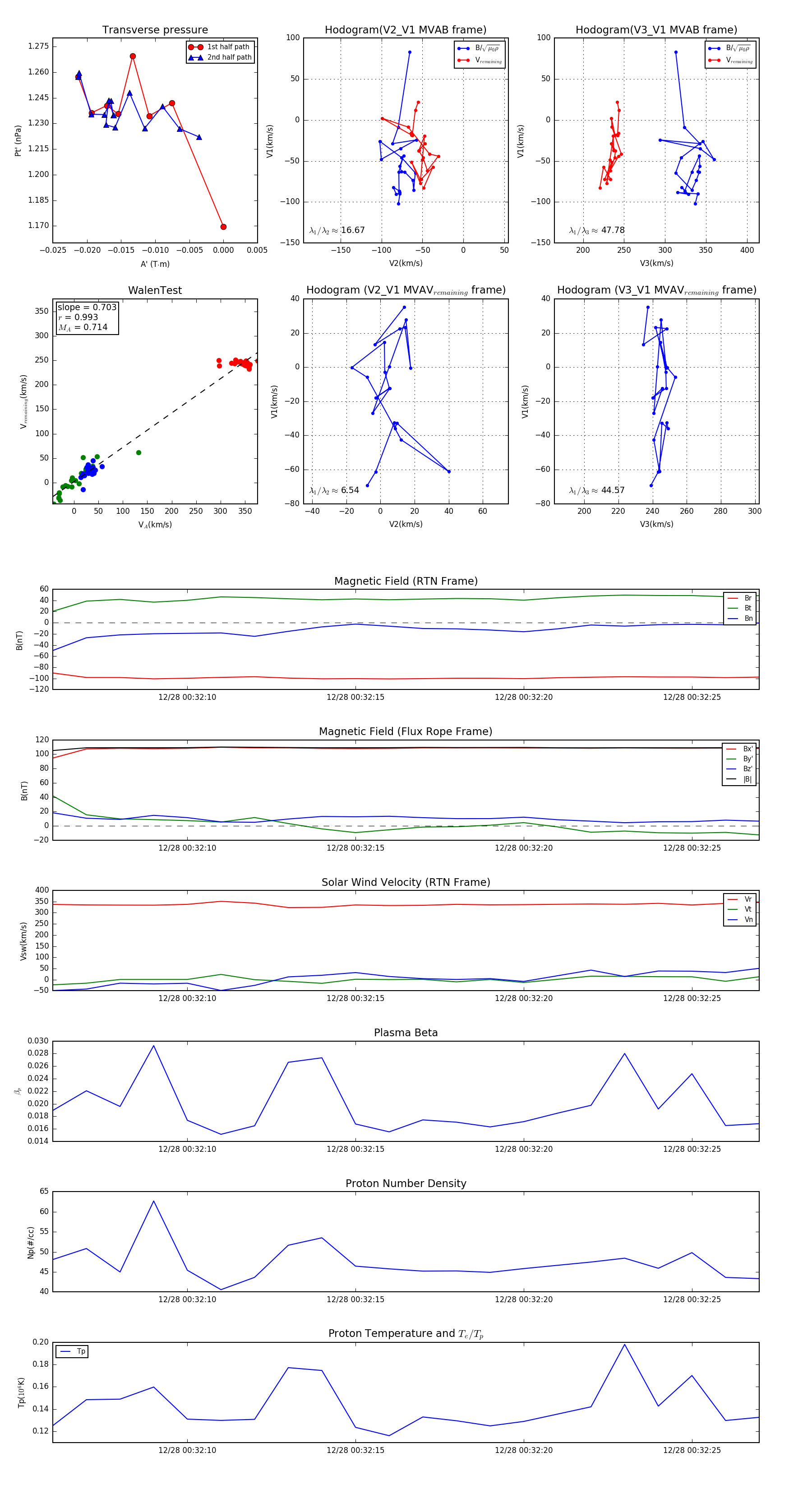
Flux Rope in 2024

Flux Rope Event 2024-12-28 00:32:06 ~ 2024-12-28 00:32:27 (22 seconds)


plot