HOME   LIST
‹–   –›

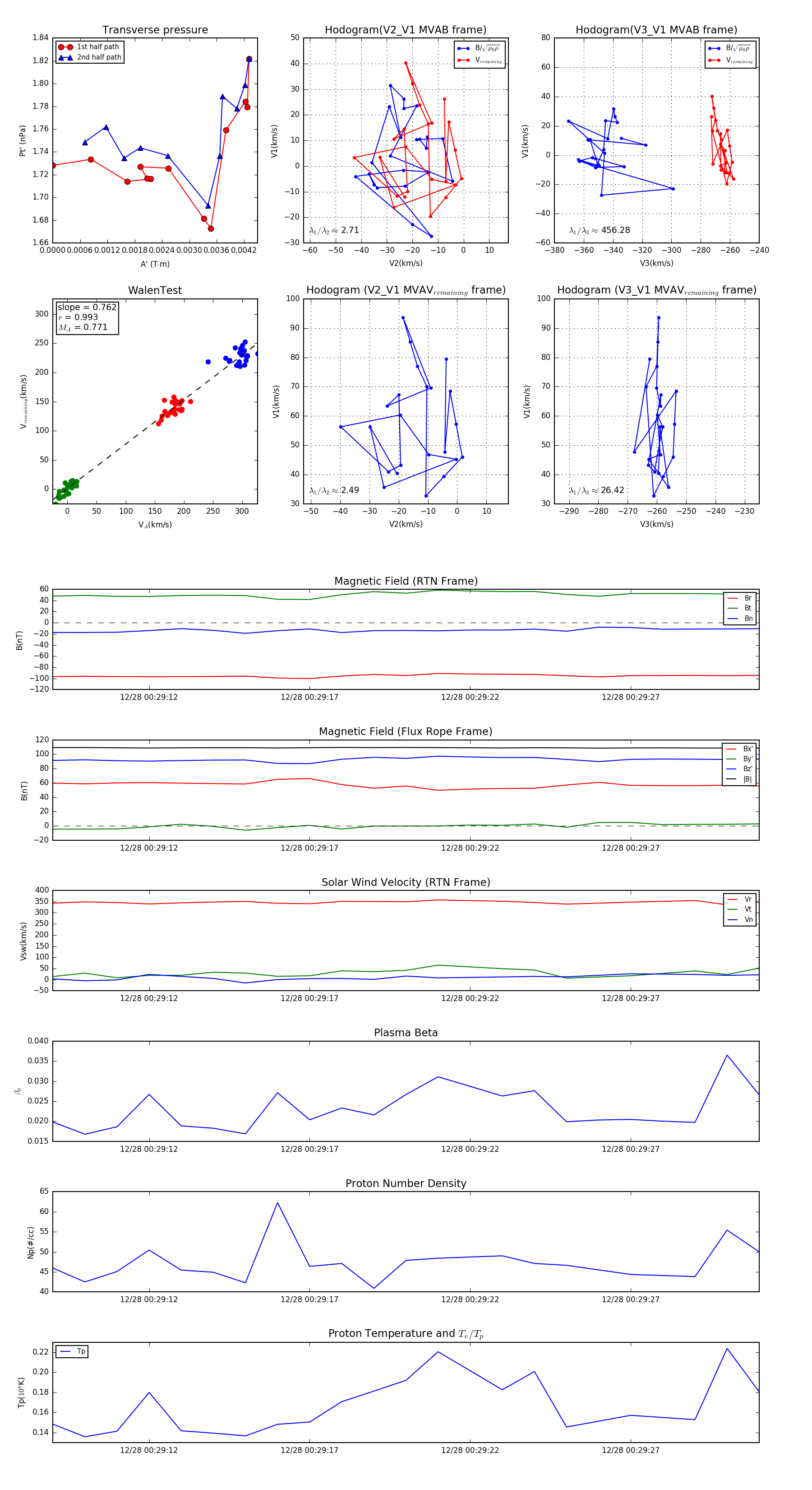
Flux Rope in 2024

Flux Rope Event 2024-12-28 00:29:09 ~ 2024-12-28 00:29:31 (23 seconds)


plot