HOME   LIST
‹–   –›

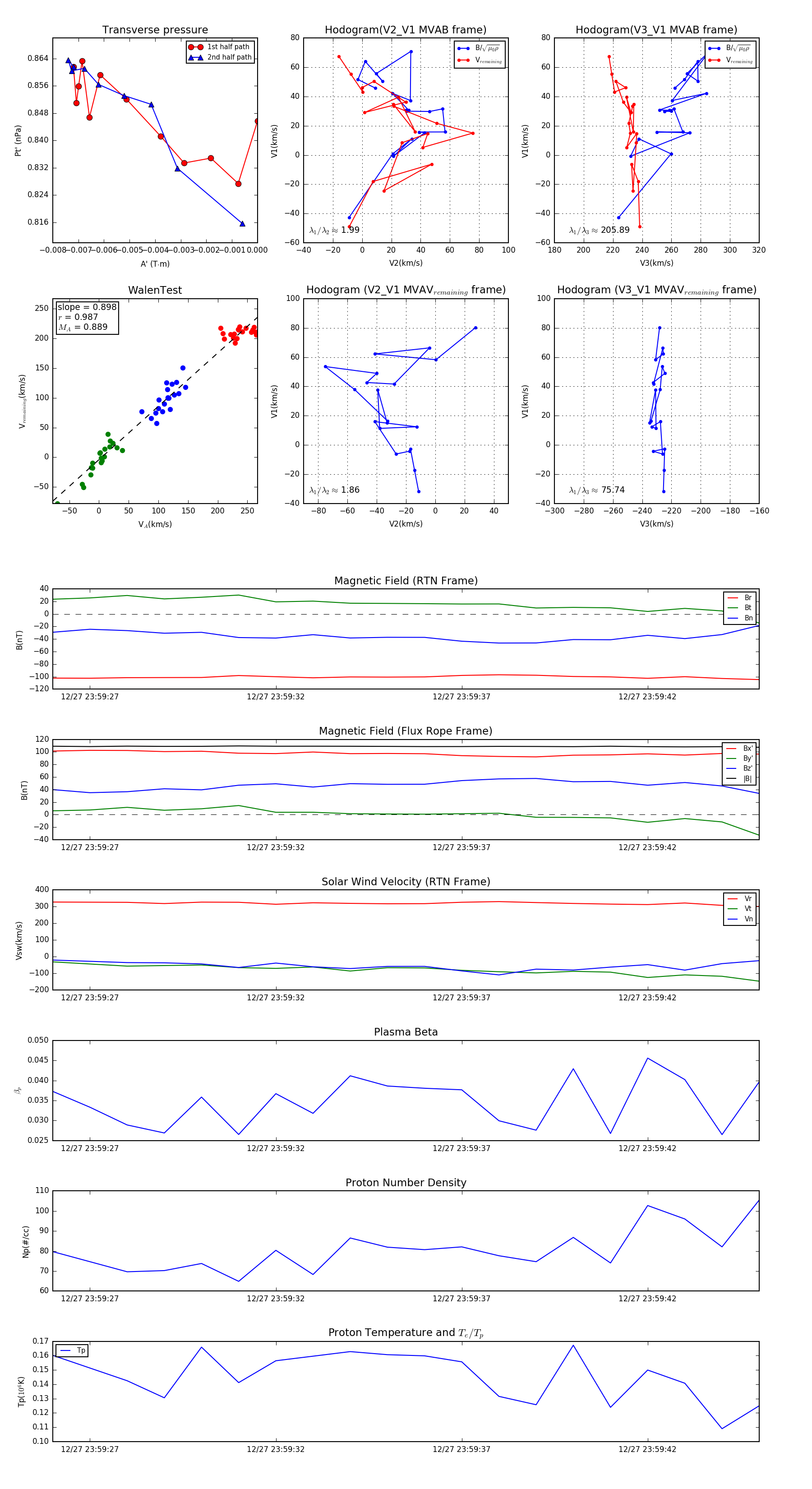
Flux Rope in 2024

Flux Rope Event 2024-12-27 23:59:26 ~ 2024-12-27 23:59:45 (20 seconds)


plot