HOME   LIST
‹–   –›

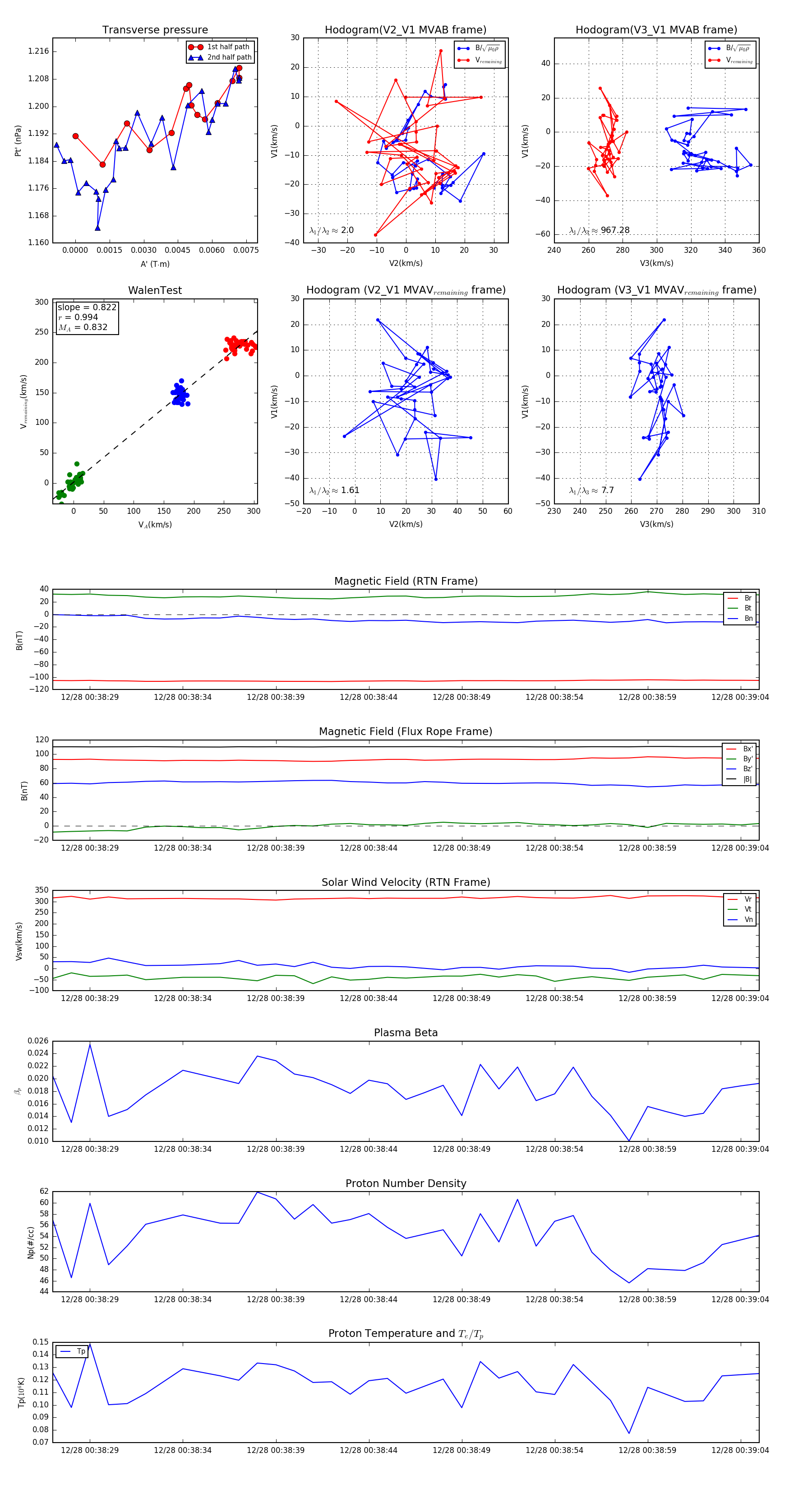
Flux Rope in 2024

Flux Rope Event 2024-12-28 00:38:27 ~ 2024-12-28 00:39:05 (39 seconds)


plot