HOME   LIST
‹–   –›

Flux Rope in 2024

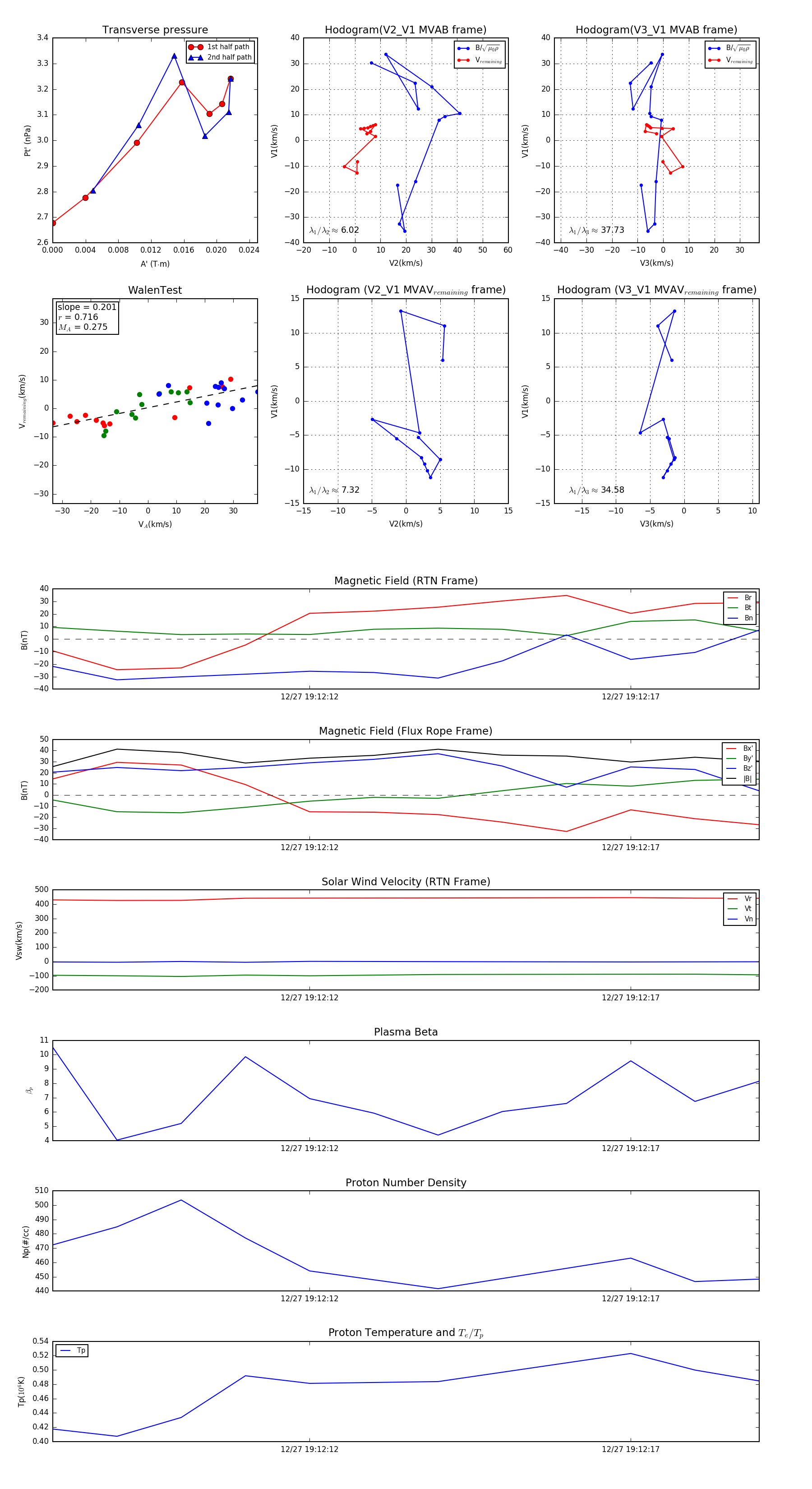
Flux Rope Event 2024-12-27 19:12:08 ~ 2024-12-27 19:12:19 (12 seconds)


plot