HOME   LIST
‹–   –›

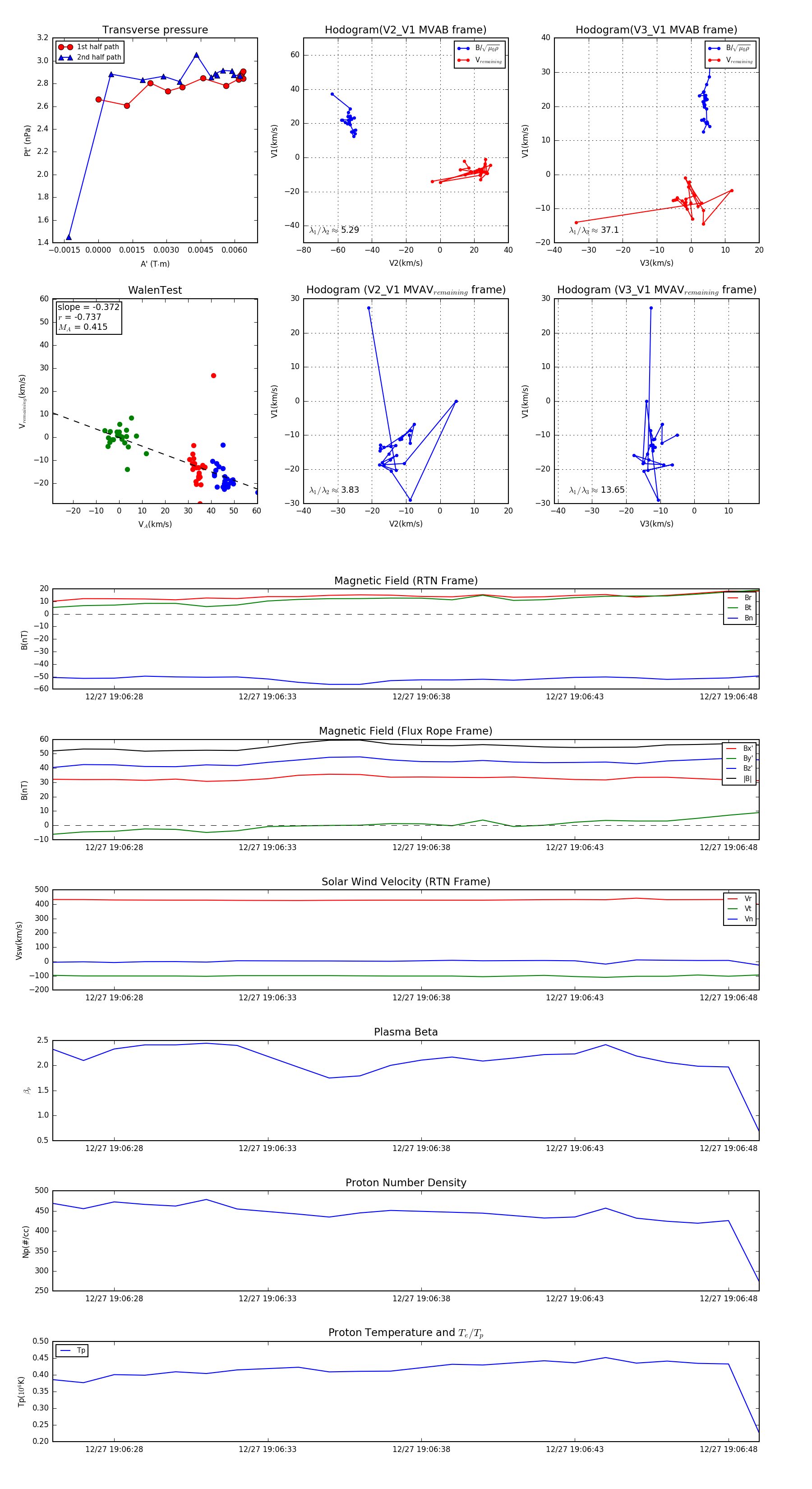
Flux Rope in 2024

Flux Rope Event 2024-12-27 19:06:26 ~ 2024-12-27 19:06:49 (24 seconds)


plot