HOME   LIST
‹–   –›

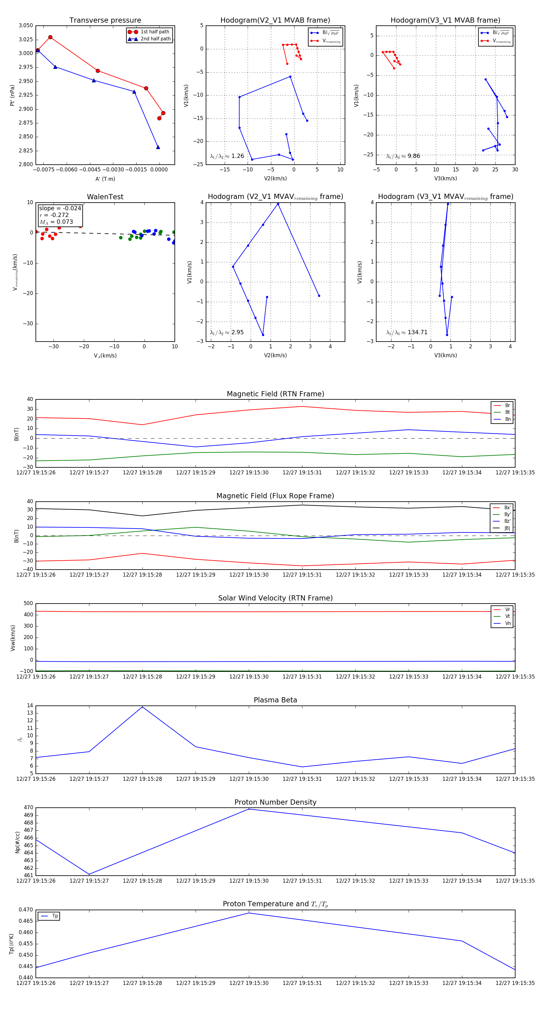
Flux Rope in 2024

Flux Rope Event 2024-12-27 19:15:26 ~ 2024-12-27 19:15:35 (10 seconds)


plot