HOME   LIST
‹–   –›

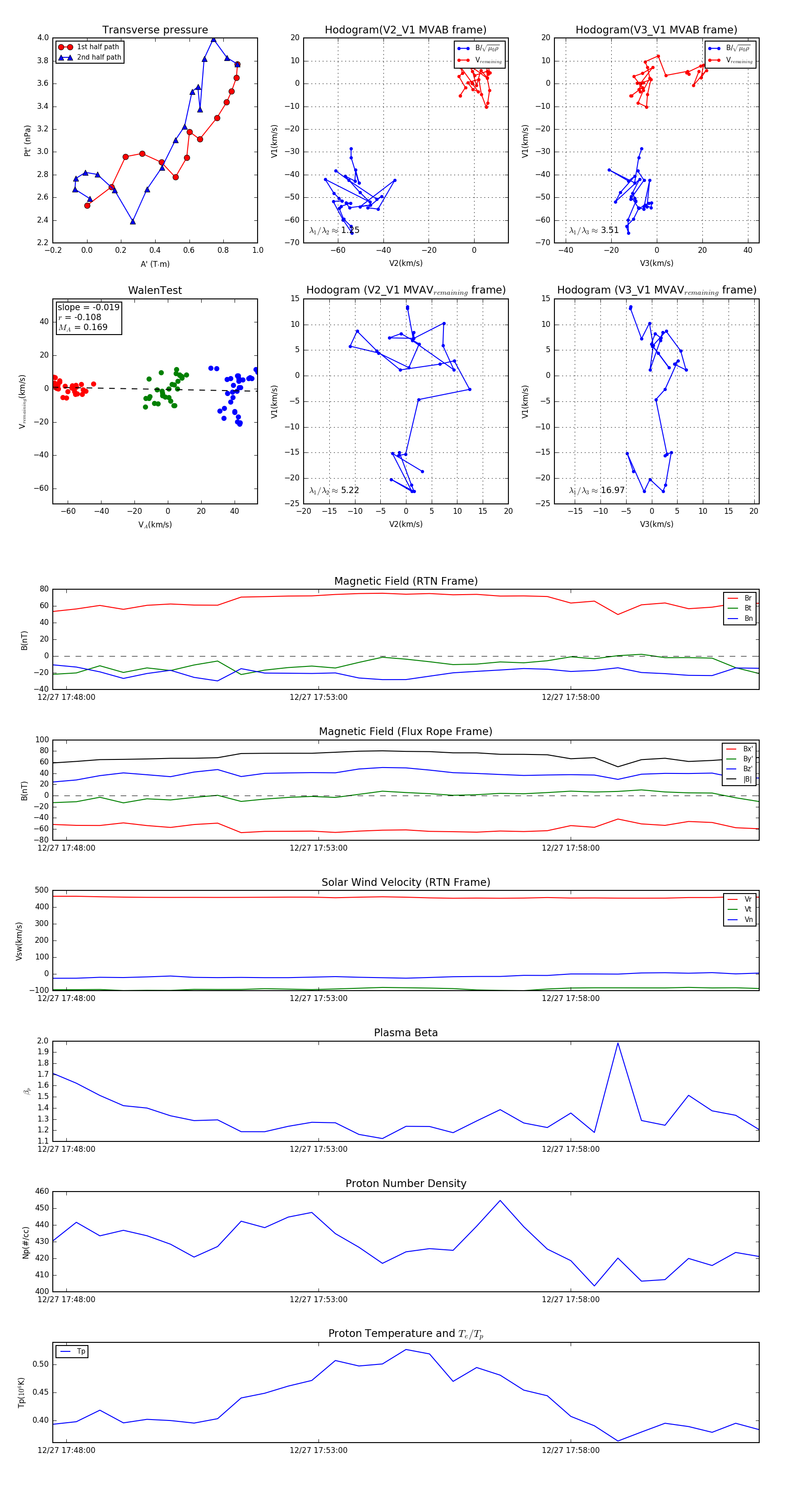
Flux Rope in 2024

Flux Rope Event 2024-12-27 17:47:44 ~ 2024-12-27 18:01:44 (841 seconds)


plot