HOME   LIST
‹–   –›

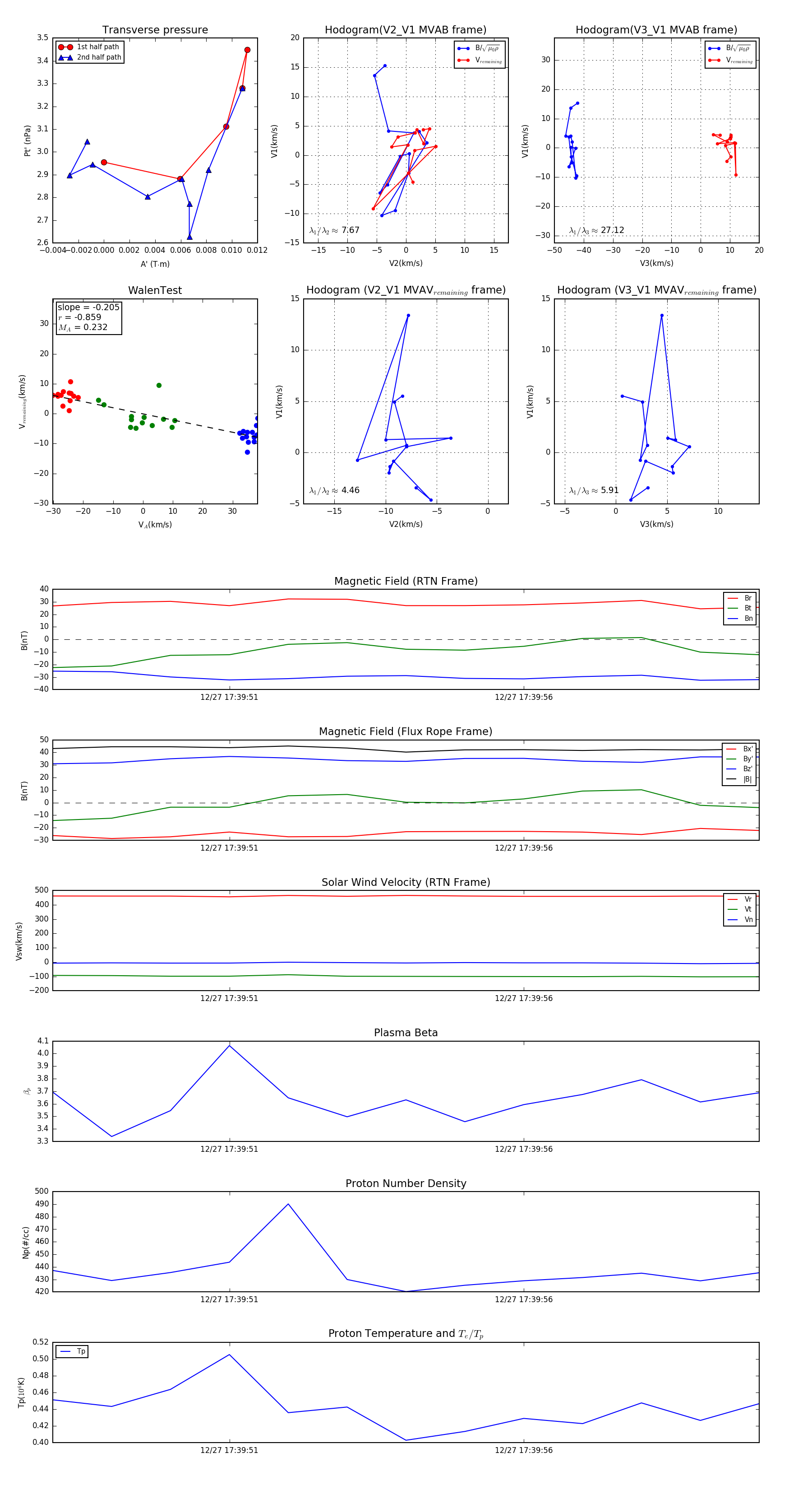
Flux Rope in 2024

Flux Rope Event 2024-12-27 17:39:48 ~ 2024-12-27 17:40:00 (13 seconds)


plot