HOME   LIST
‹–   –›

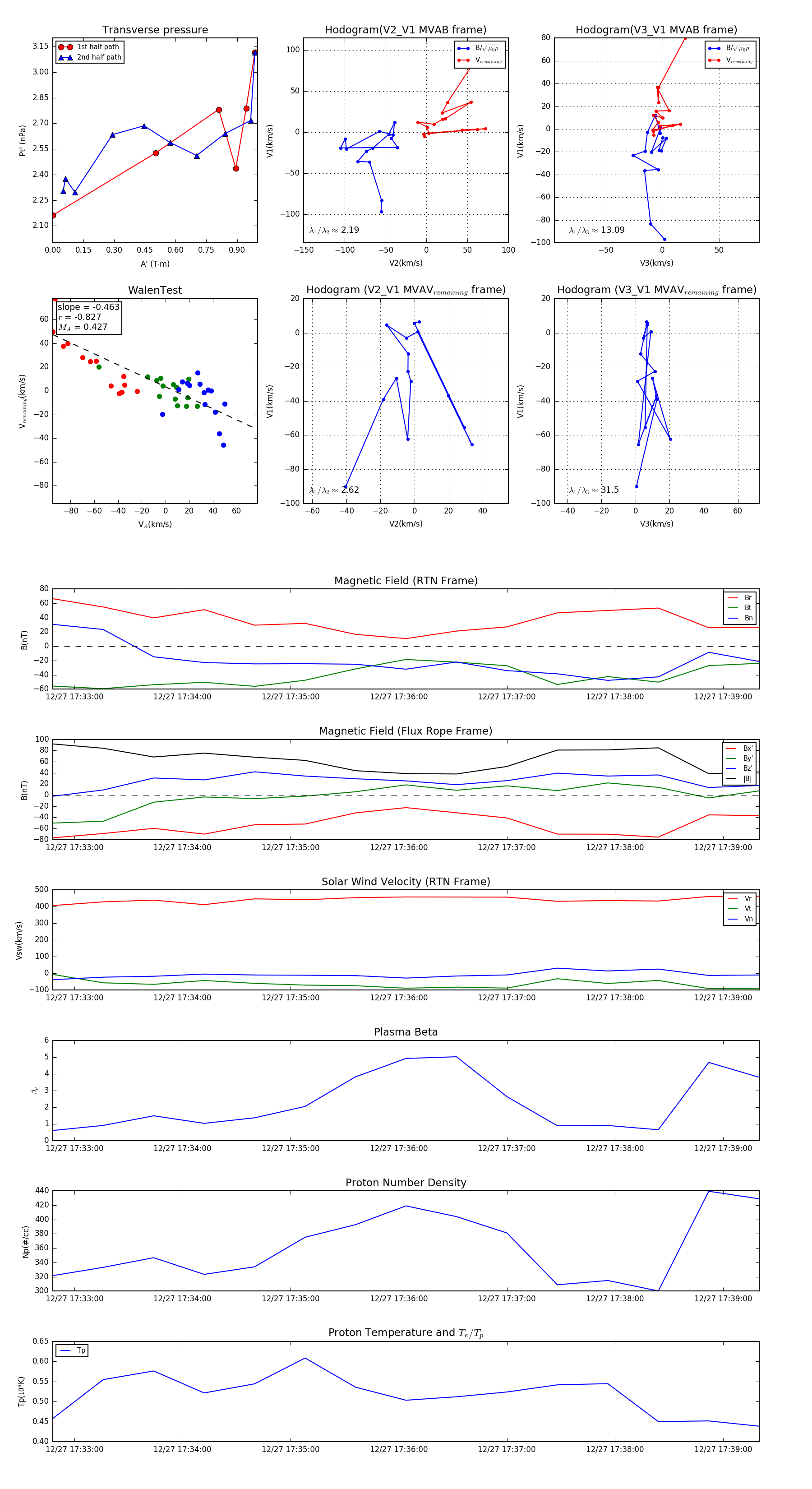
Flux Rope in 2024

Flux Rope Event 2024-12-27 17:32:48 ~ 2024-12-27 17:39:20 (393 seconds)


plot