HOME   LIST
‹–   –›

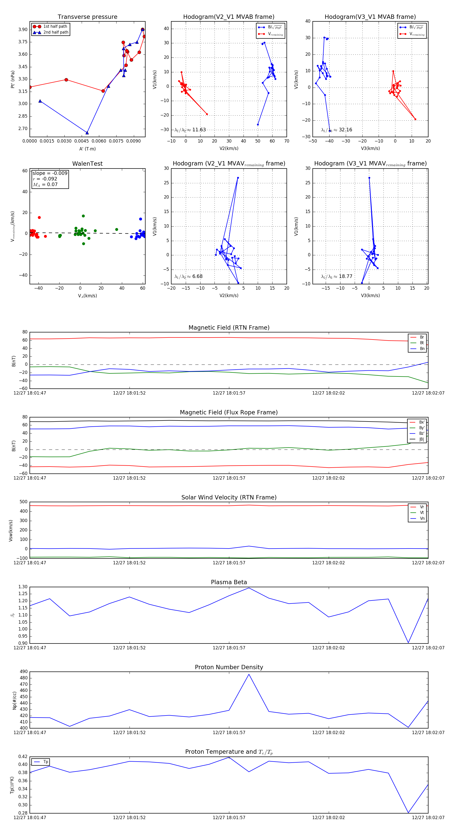
Flux Rope in 2024

Flux Rope Event 2024-12-27 18:01:47 ~ 2024-12-27 18:02:07 (21 seconds)


plot