HOME   LIST
‹–   –›

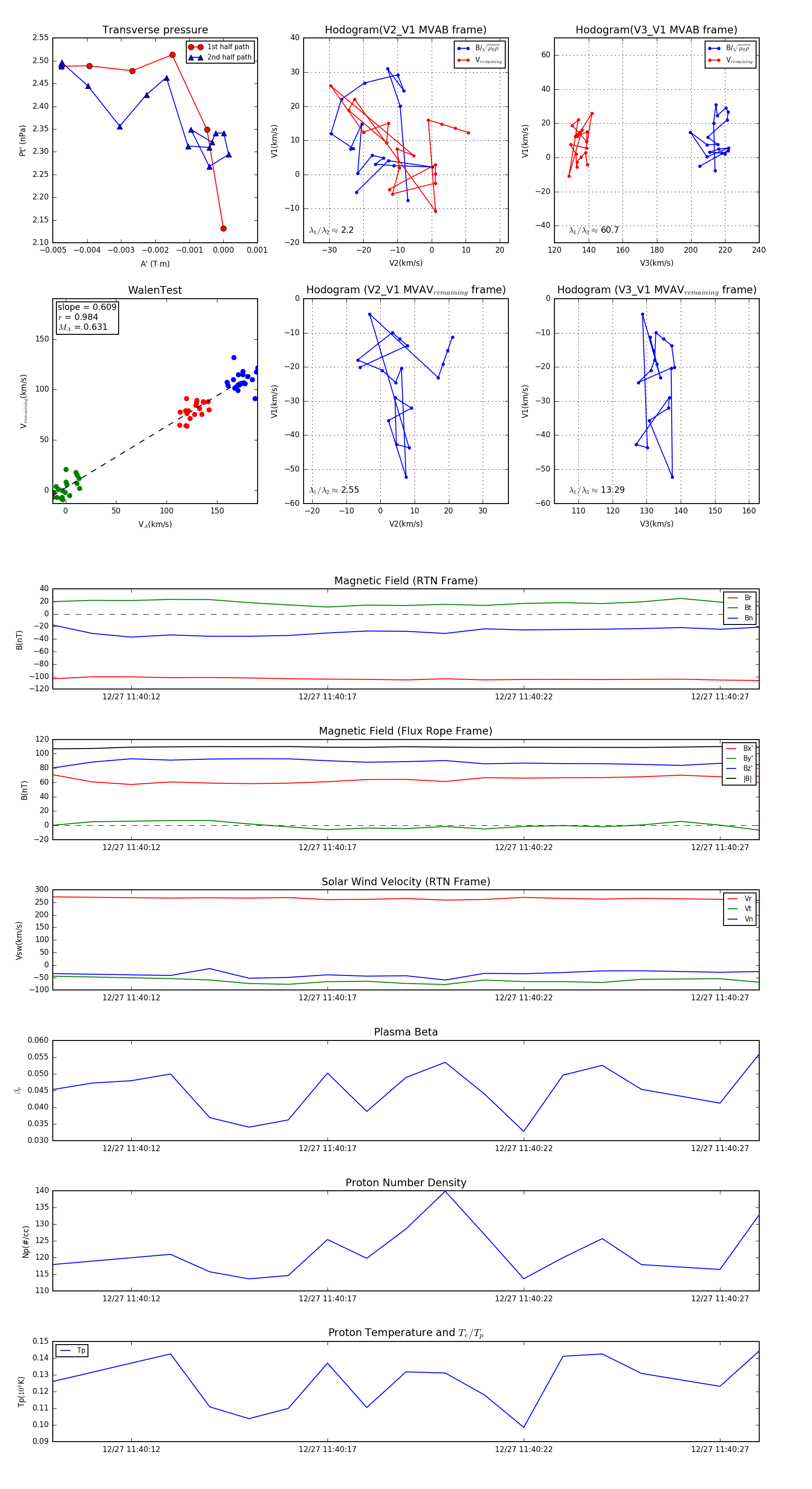
Flux Rope in 2024

Flux Rope Event 2024-12-27 11:40:10 ~ 2024-12-27 11:40:28 (19 seconds)


plot