HOME   LIST
‹–   –›

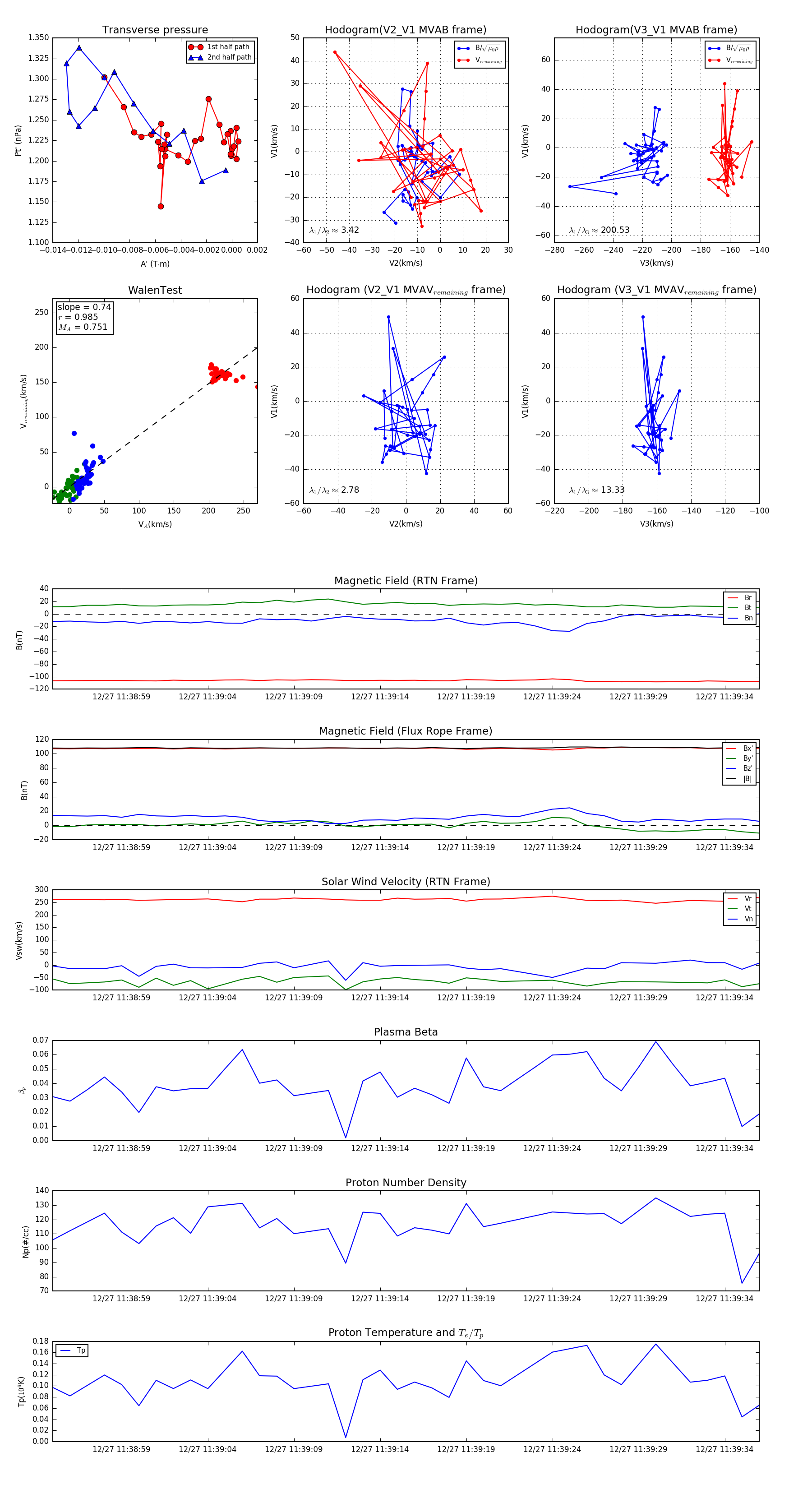
Flux Rope in 2024

Flux Rope Event 2024-12-27 11:38:55 ~ 2024-12-27 11:39:36 (42 seconds)


plot