HOME   LIST
‹–   –›

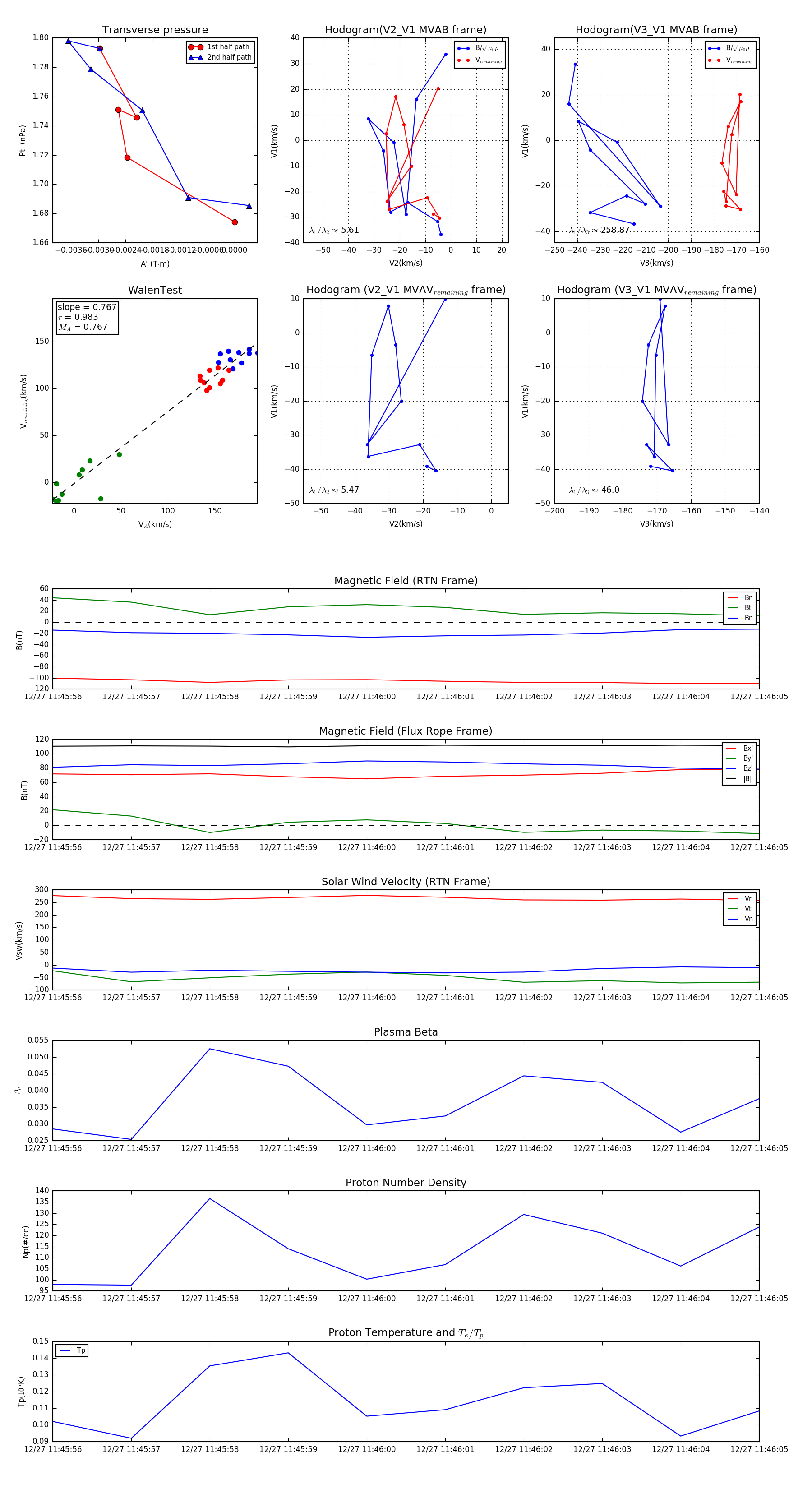
Flux Rope in 2024

Flux Rope Event 2024-12-27 11:45:56 ~ 2024-12-27 11:46:05 (10 seconds)


plot