HOME   LIST
‹–   –›

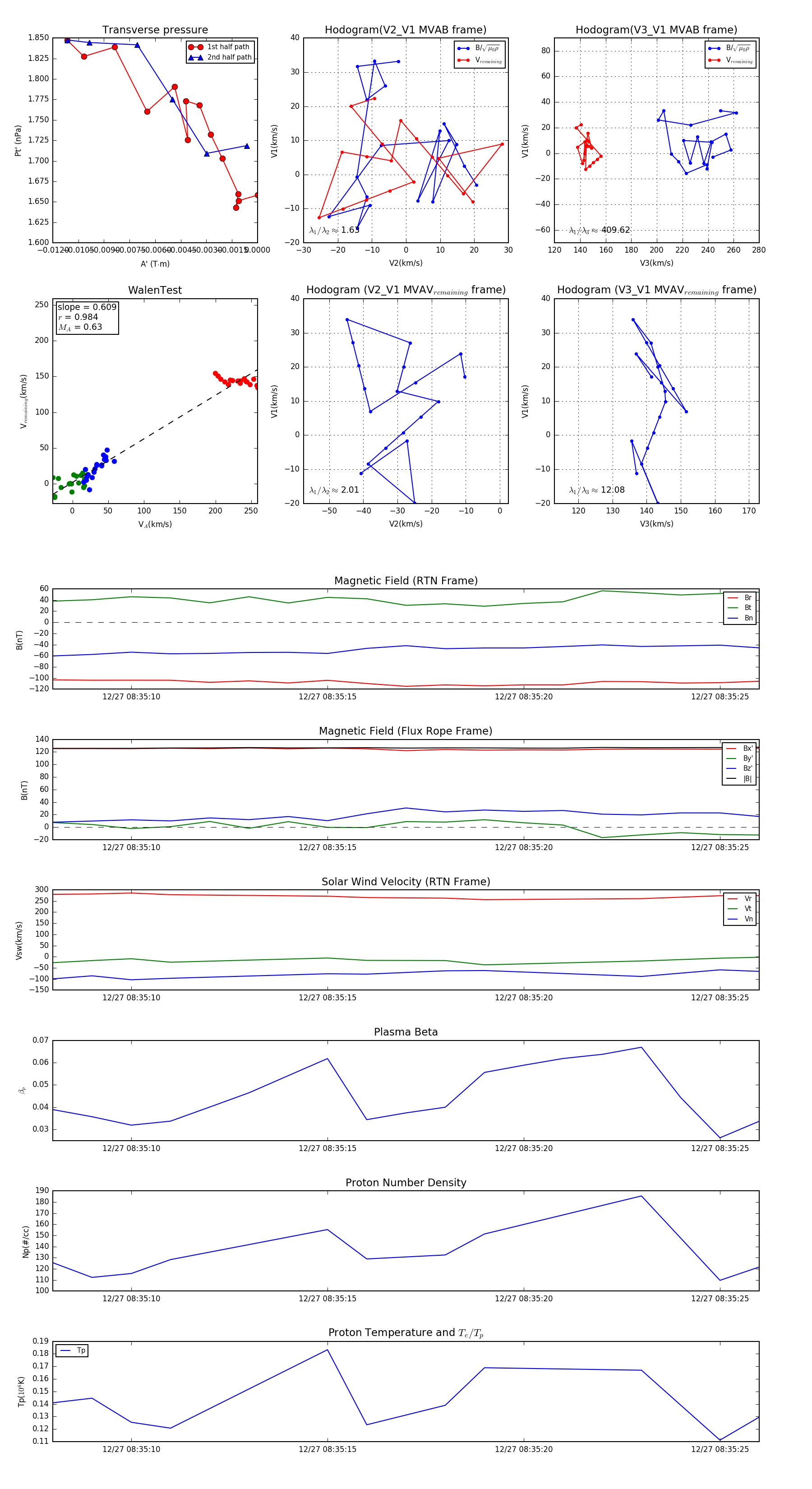
Flux Rope in 2024

Flux Rope Event 2024-12-27 08:35:08 ~ 2024-12-27 08:35:26 (19 seconds)


plot