HOME   LIST
‹–   –›

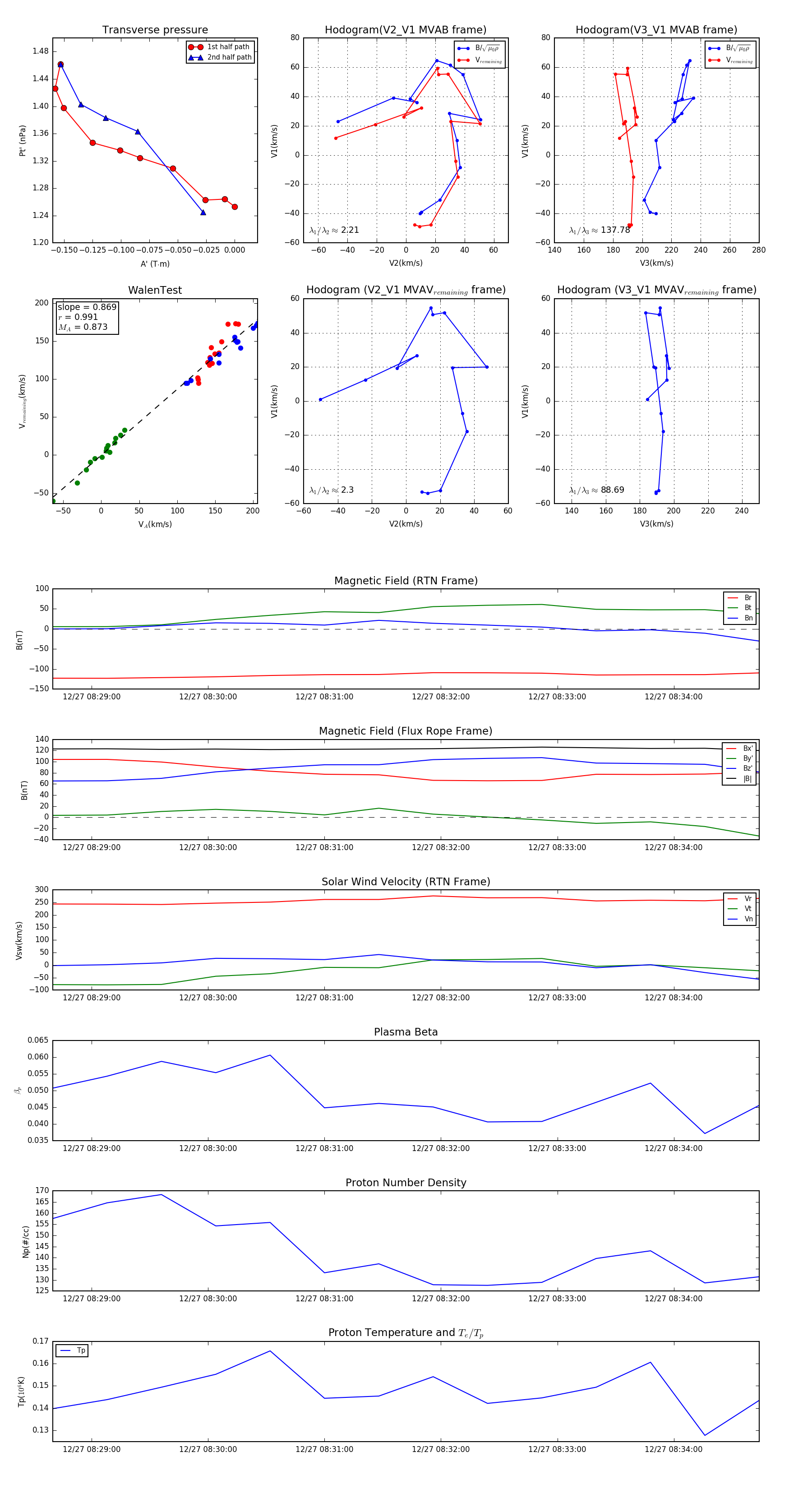
Flux Rope in 2024

Flux Rope Event 2024-12-27 08:28:40 ~ 2024-12-27 08:34:44 (365 seconds)


plot