HOME   LIST
‹–   –›

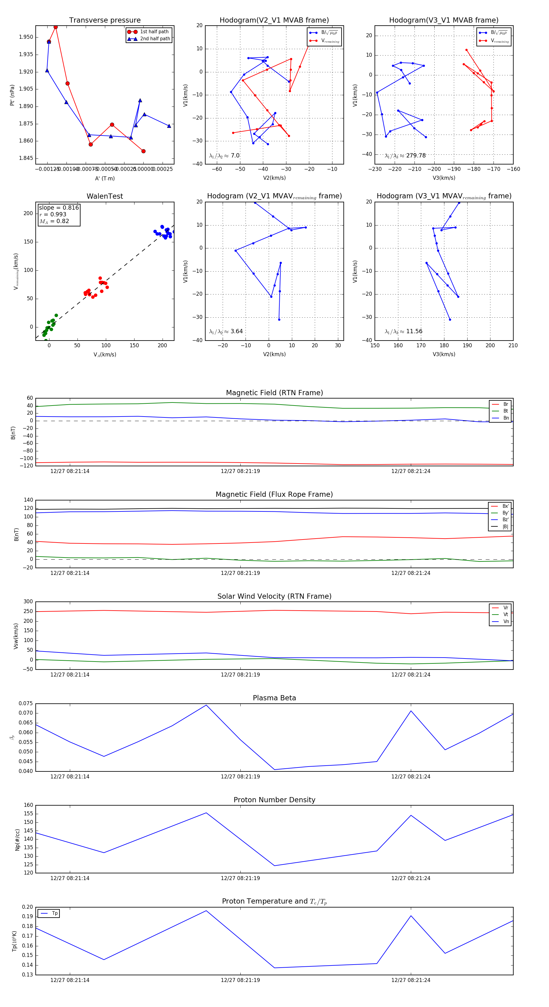
Flux Rope in 2024

Flux Rope Event 2024-12-27 08:21:13 ~ 2024-12-27 08:21:27 (15 seconds)


plot