HOME   LIST
‹–   –›

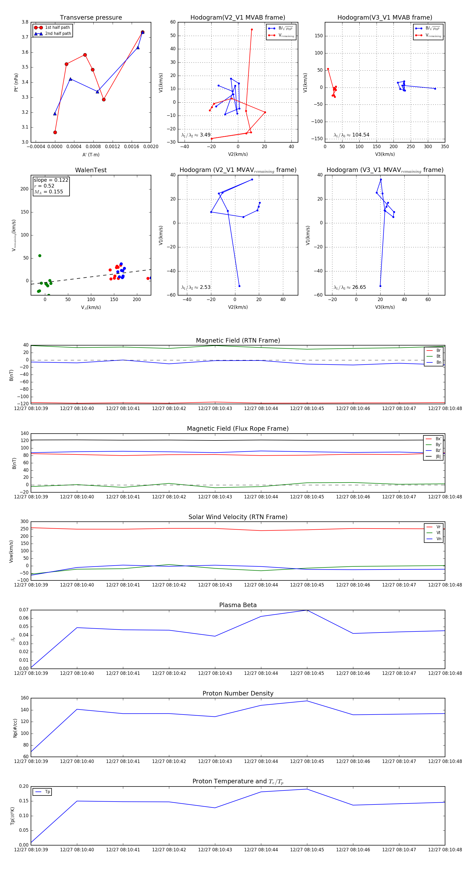
Flux Rope in 2024

Flux Rope Event 2024-12-27 08:10:39 ~ 2024-12-27 08:10:48 (10 seconds)


plot