HOME   LIST
‹–   –›

Flux Rope in 2024

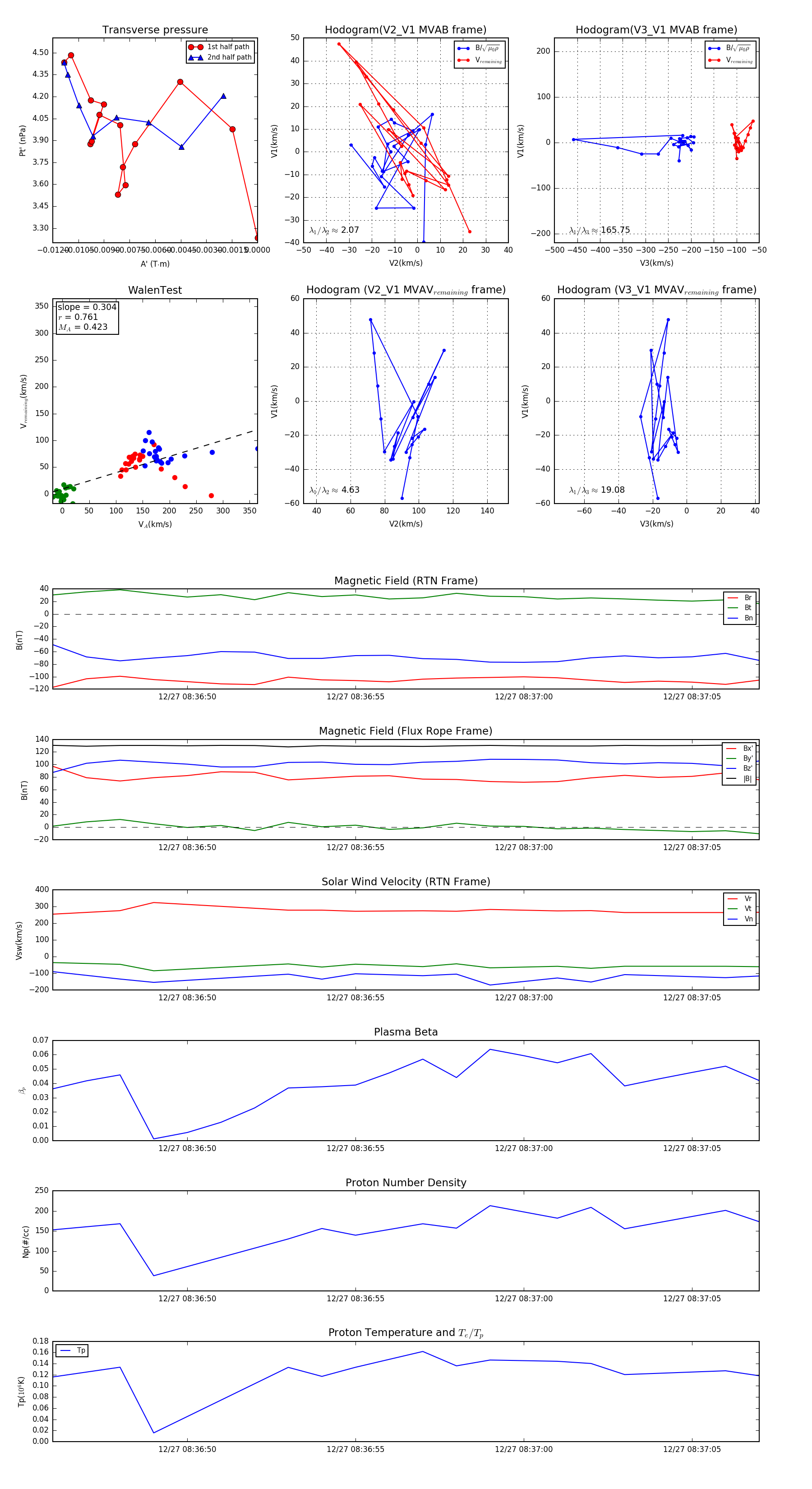
Flux Rope Event 2024-12-27 08:36:46 ~ 2024-12-27 08:37:07 (22 seconds)


plot