HOME   LIST
‹–   –›

Flux Rope in 2024

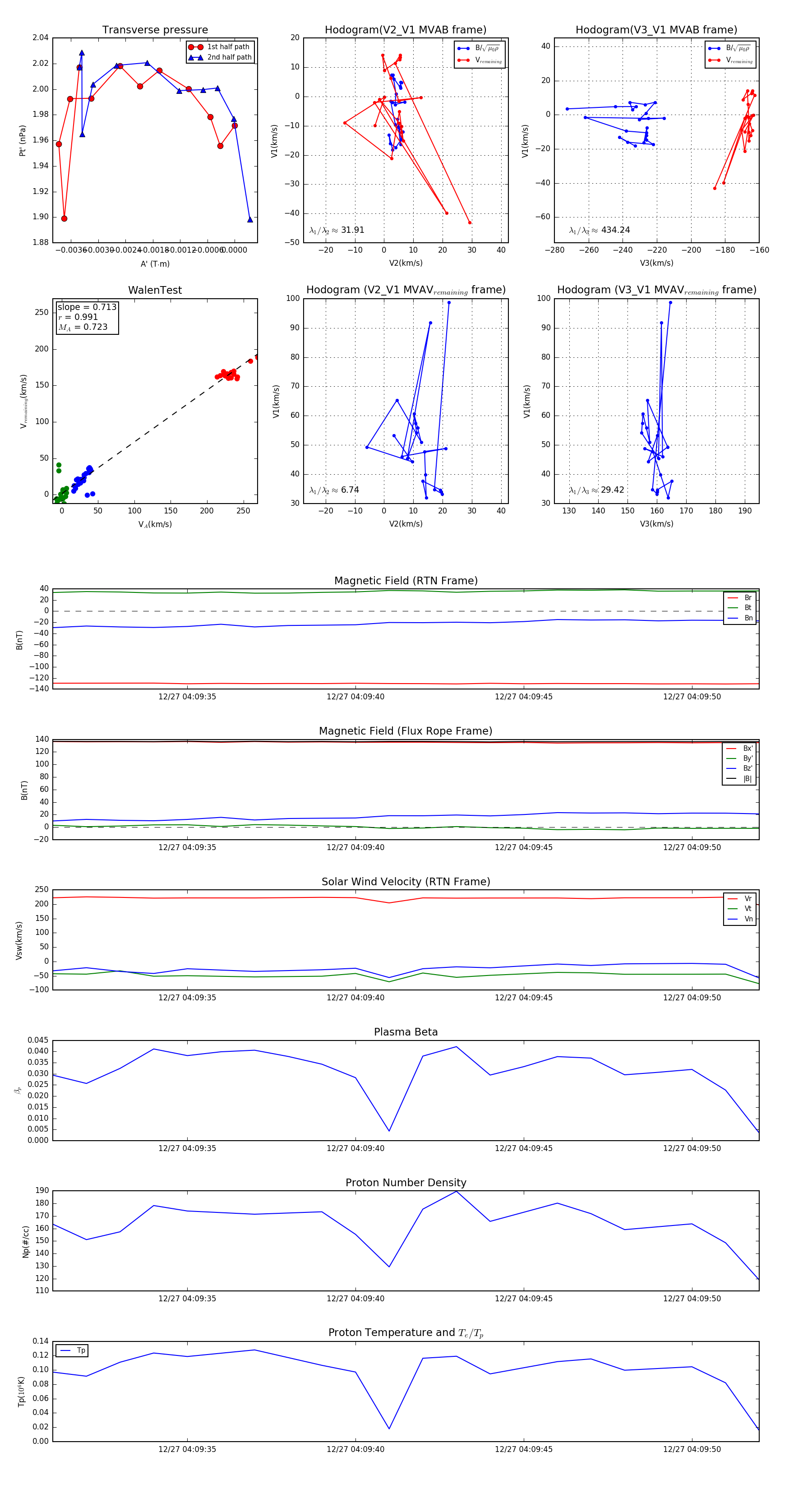
Flux Rope Event 2024-12-27 04:09:31 ~ 2024-12-27 04:09:52 (22 seconds)


plot