HOME   LIST
‹–   –›

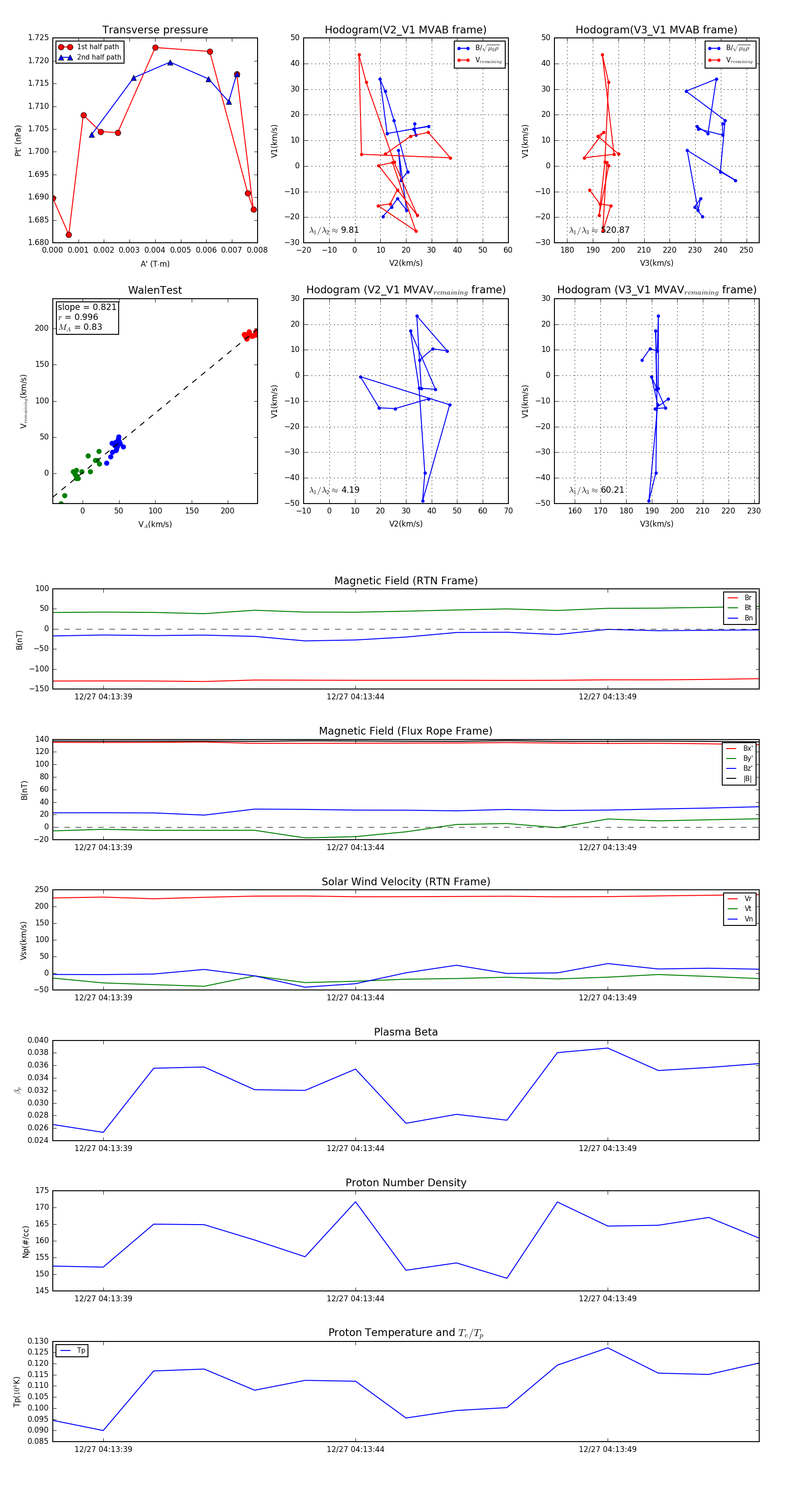
Flux Rope in 2024

Flux Rope Event 2024-12-27 04:13:38 ~ 2024-12-27 04:13:52 (15 seconds)


plot