HOME   LIST
‹–   –›

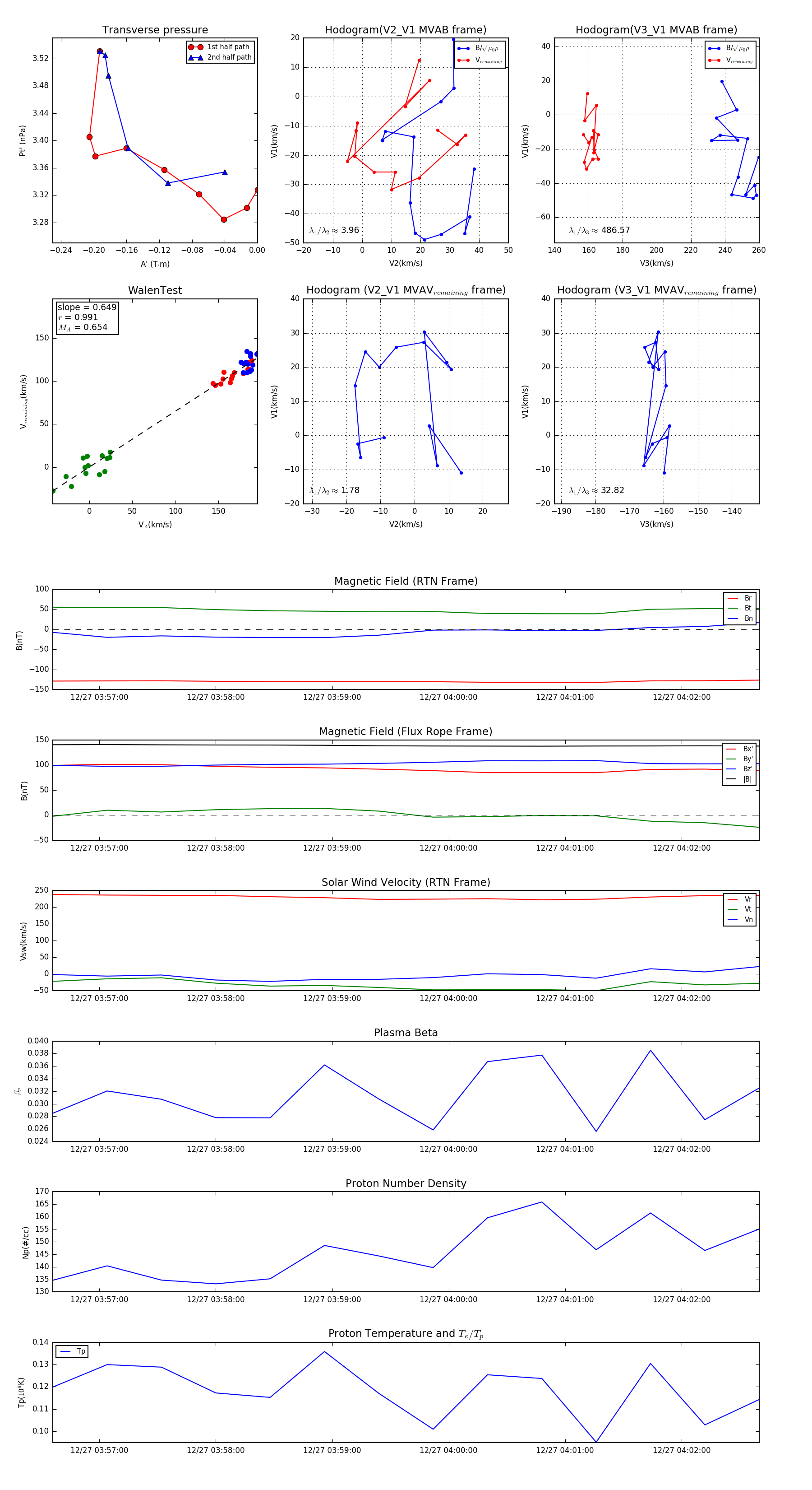
Flux Rope in 2024

Flux Rope Event 2024-12-27 03:56:36 ~ 2024-12-27 04:02:40 (365 seconds)


plot