HOME   LIST
‹–   –›

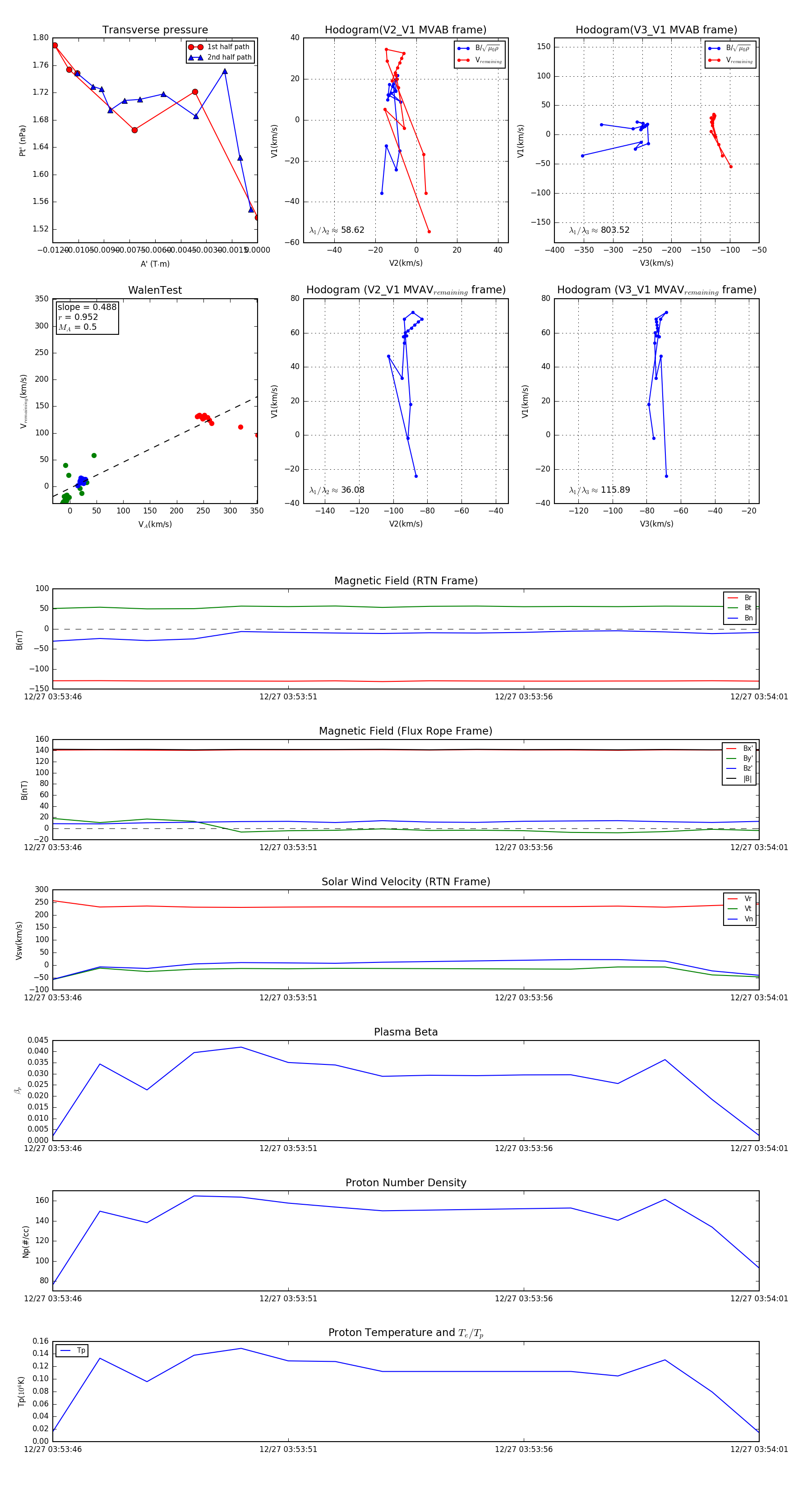
Flux Rope in 2024

Flux Rope Event 2024-12-27 03:53:46 ~ 2024-12-27 03:54:01 (16 seconds)


plot