HOME   LIST
‹–   –›

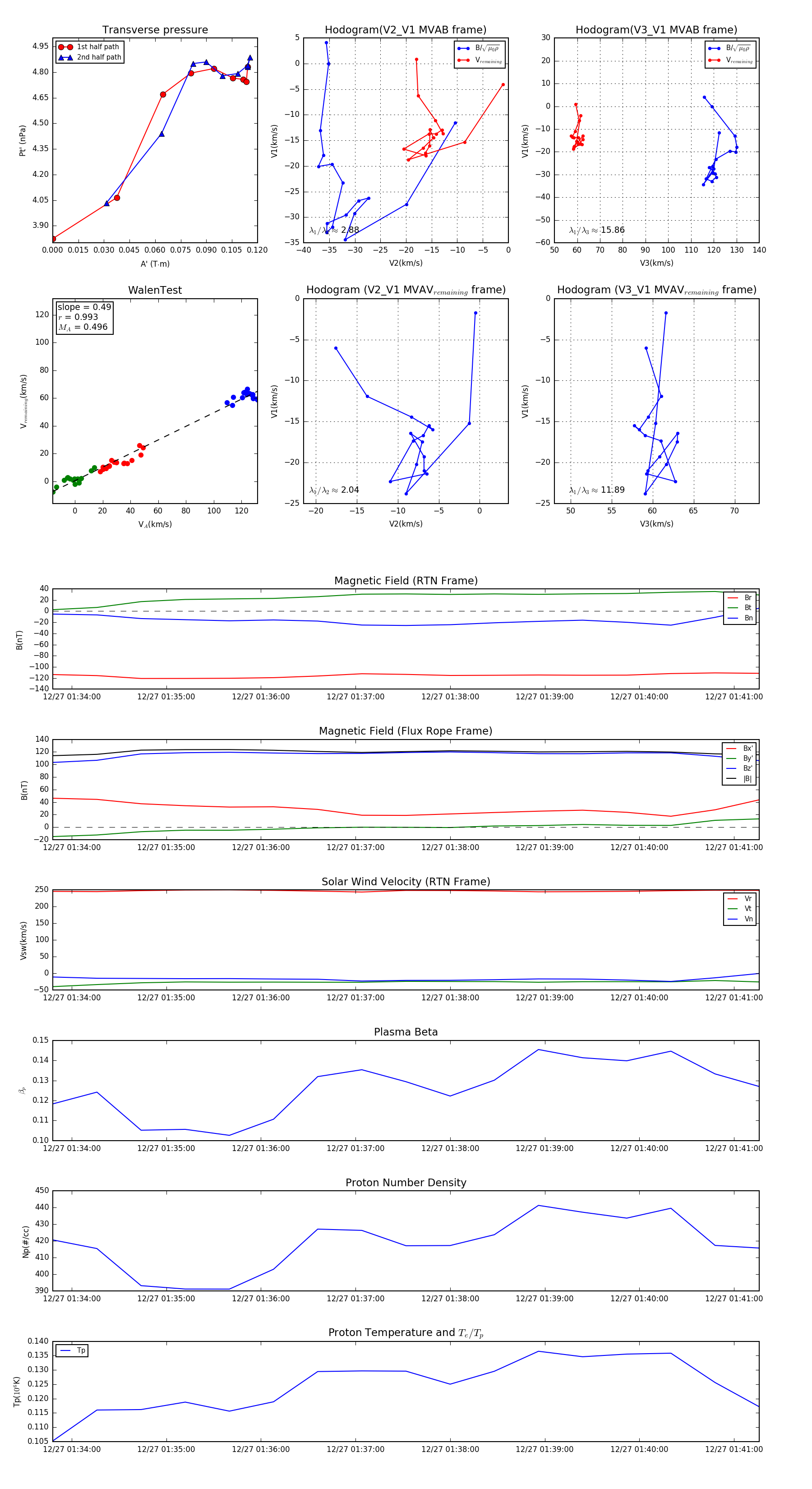
Flux Rope in 2024

Flux Rope Event 2024-12-27 01:33:48 ~ 2024-12-27 01:41:16 (449 seconds)


plot