HOME   LIST
‹–   –›

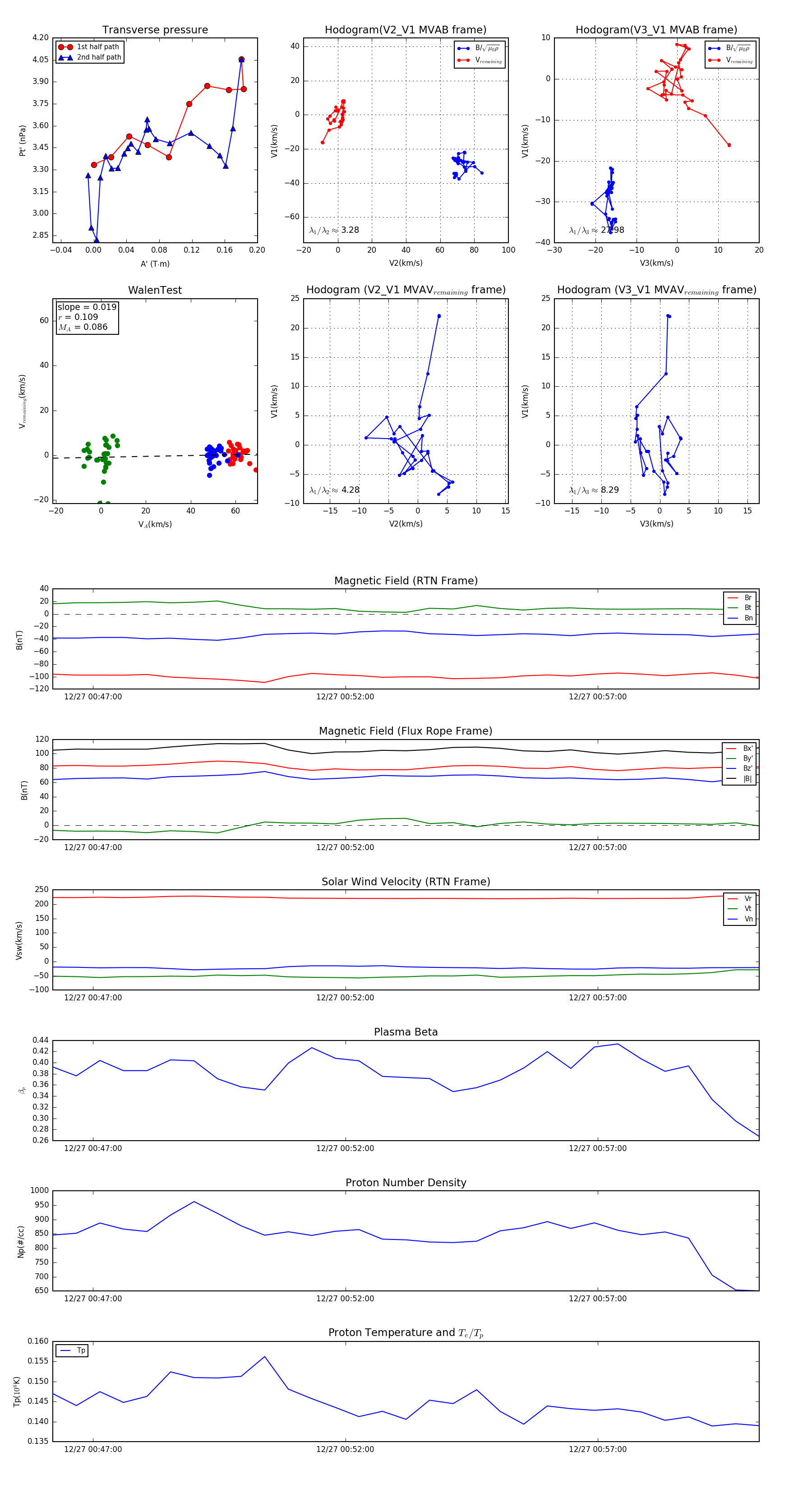
Flux Rope in 2024

Flux Rope Event 2024-12-27 00:46:12 ~ 2024-12-27 01:00:12 (841 seconds)


plot