HOME   LIST
‹–   –›

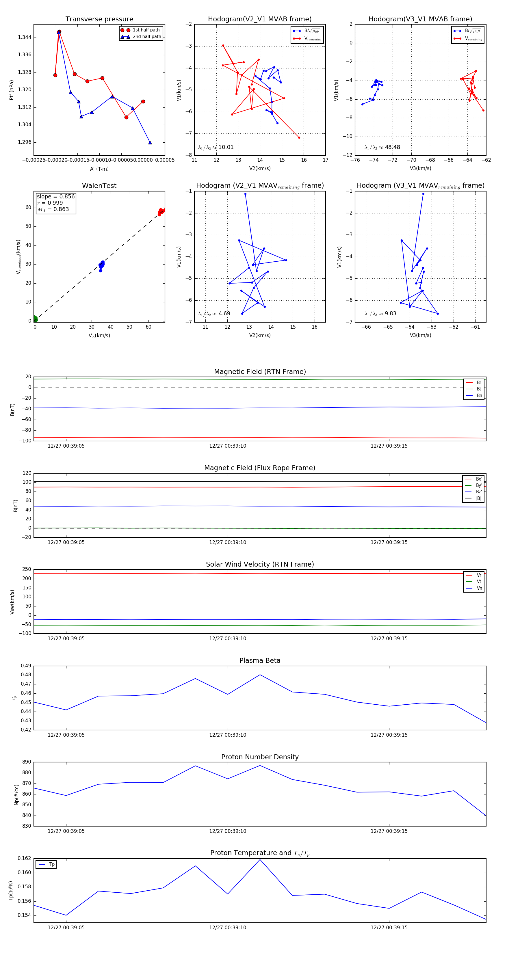
Flux Rope in 2024

Flux Rope Event 2024-12-27 00:39:04 ~ 2024-12-27 00:39:18 (15 seconds)


plot