HOME   LIST
‹–   –›

Flux Rope in 2024

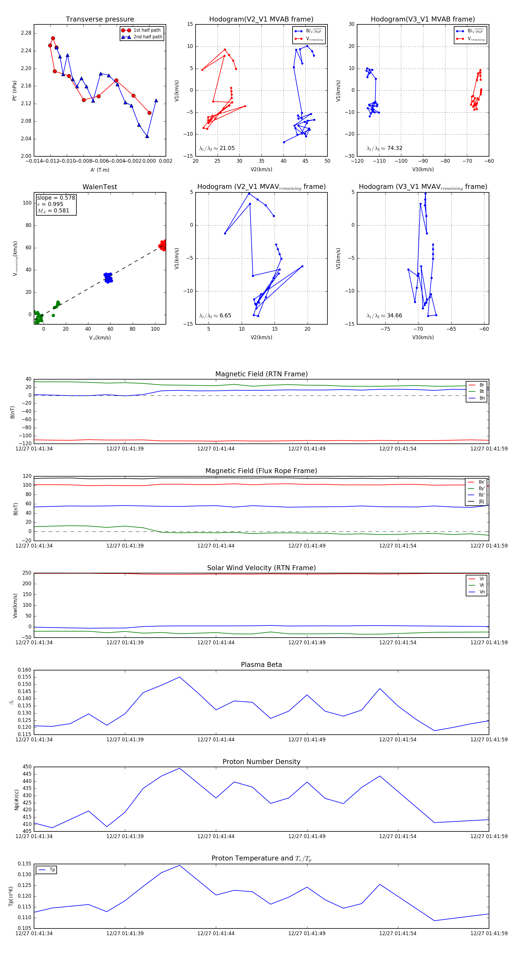
Flux Rope Event 2024-12-27 01:41:34 ~ 2024-12-27 01:41:59 (26 seconds)


plot