HOME   LIST
‹–   –›

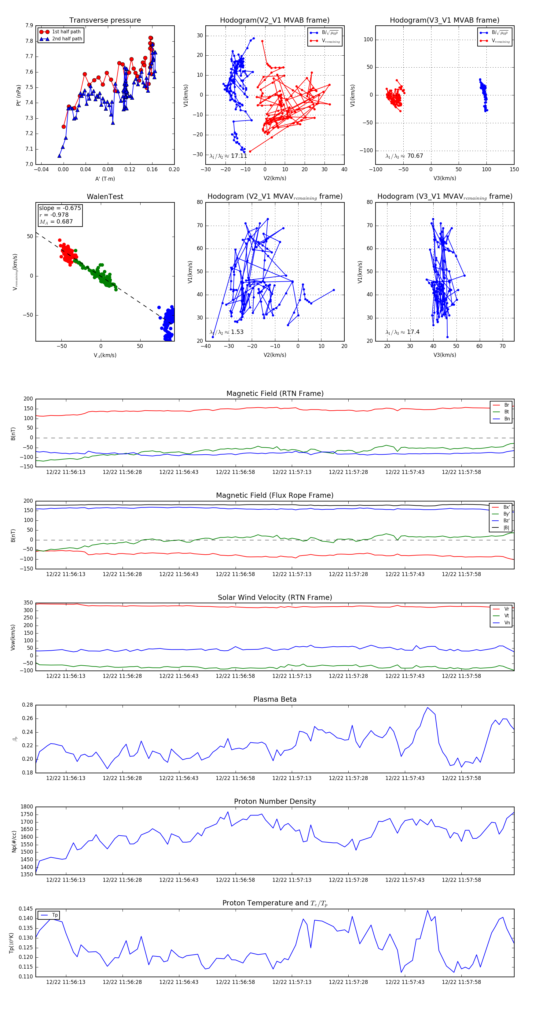
Flux Rope in 2024

Flux Rope Event 2024-12-22 11:56:05 ~ 2024-12-22 11:58:12 (128 seconds)


plot