HOME   LIST
‹–   –›

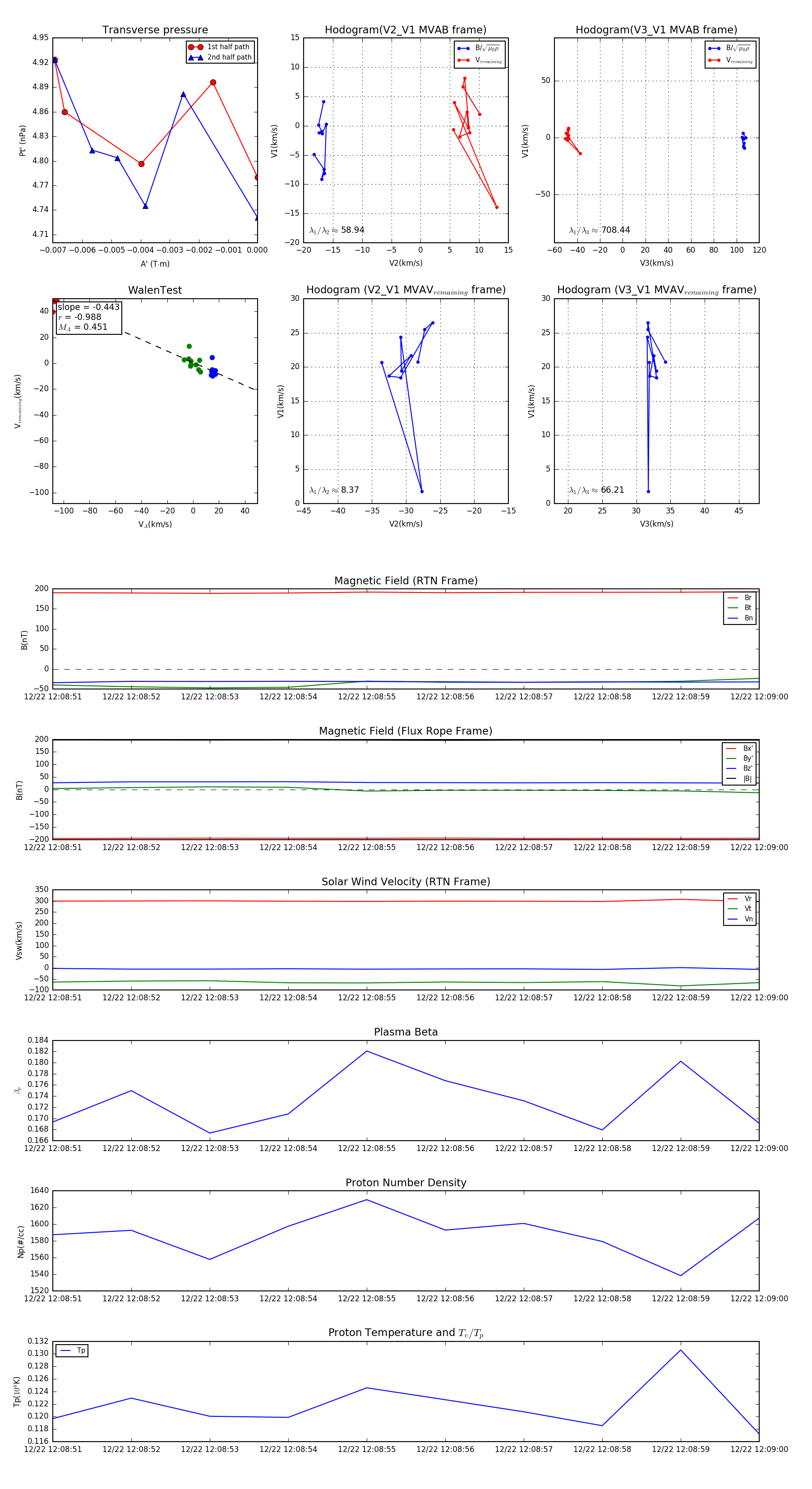
Flux Rope in 2024

Flux Rope Event 2024-12-22 12:08:51 ~ 2024-12-22 12:09:00 (10 seconds)


plot