HOME   LIST
‹–   –›

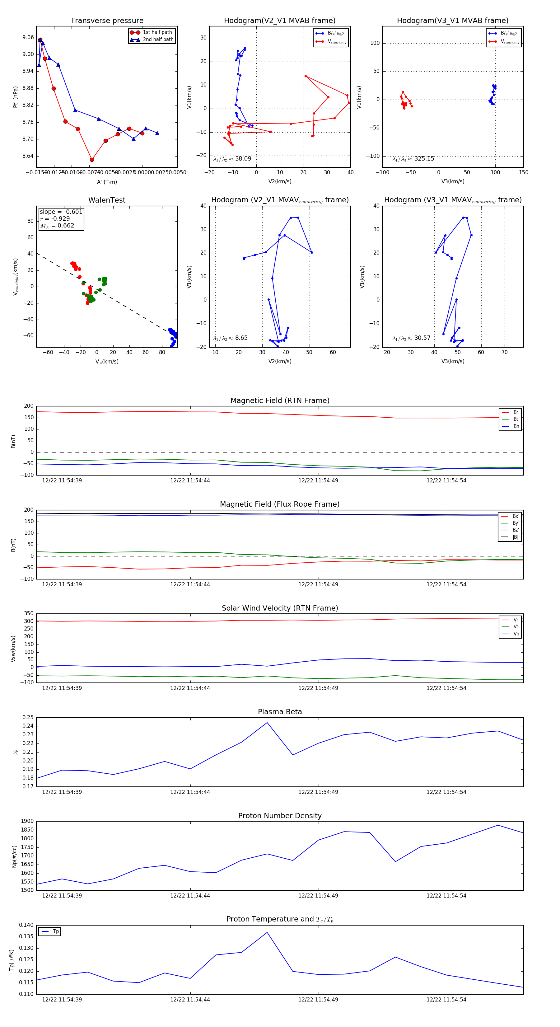
Flux Rope in 2024

Flux Rope Event 2024-12-22 11:54:38 ~ 2024-12-22 11:54:57 (20 seconds)


plot