HOME   LIST
‹–   –›

Flux Rope in 2024

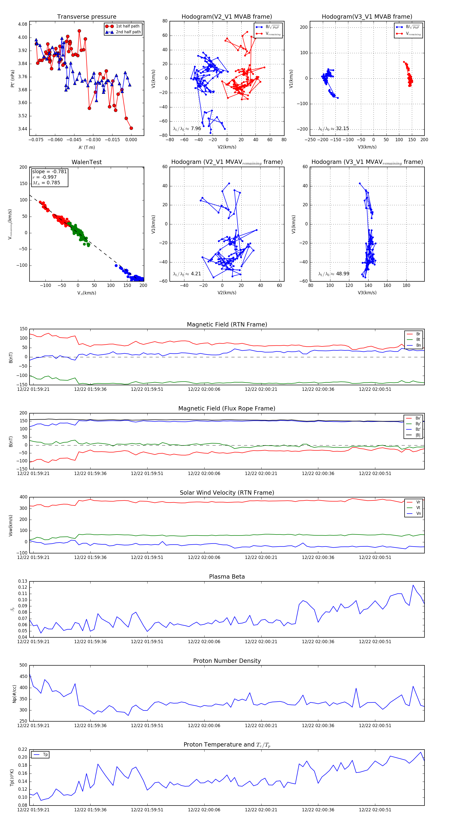
Flux Rope Event 2024-12-22 01:59:20 ~ 2024-12-22 02:01:04 (105 seconds)


plot