HOME   LIST
‹–   –›

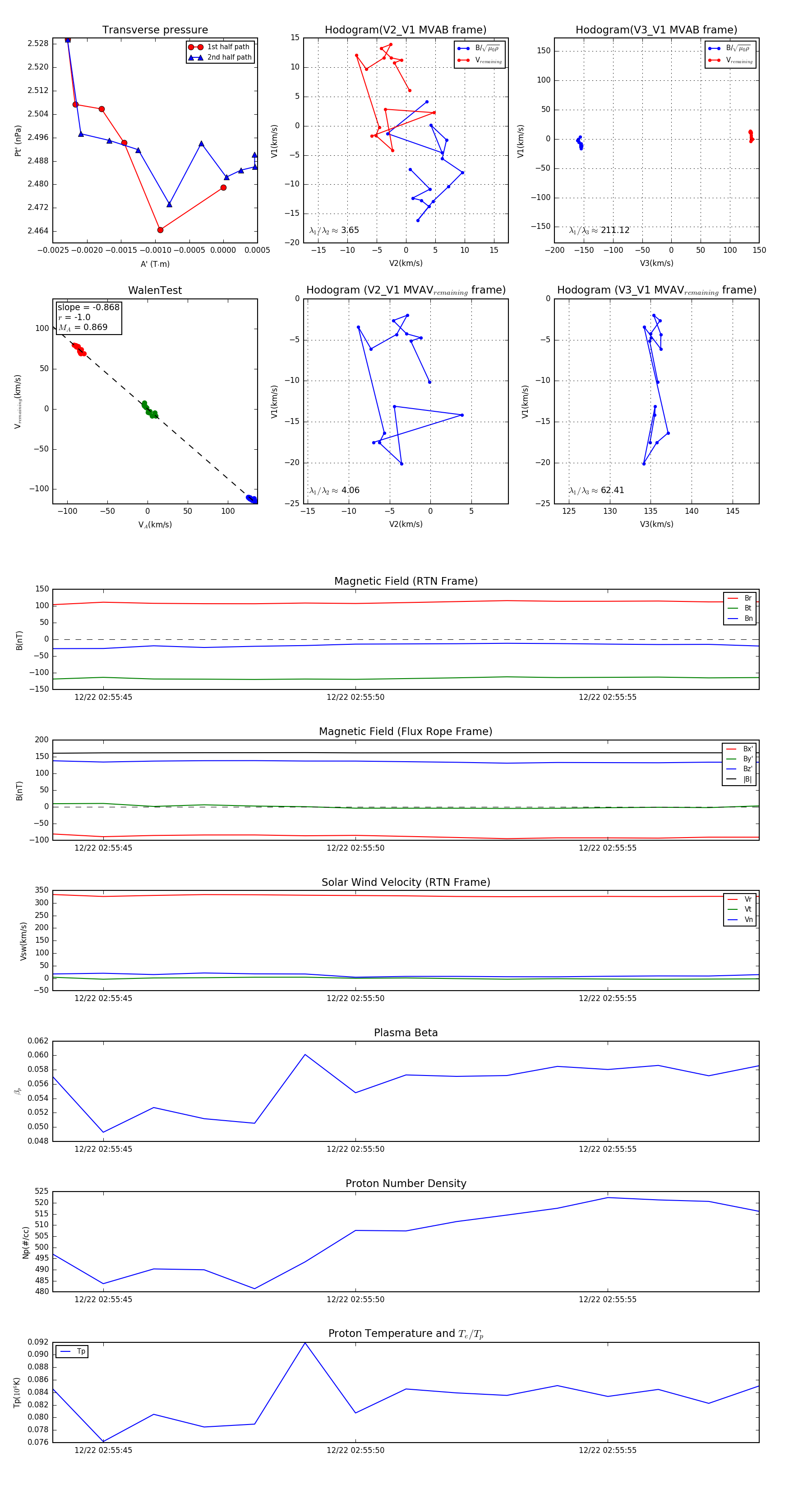
Flux Rope in 2024

Flux Rope Event 2024-12-22 02:55:44 ~ 2024-12-22 02:55:58 (15 seconds)


plot