HOME   LIST
‹–   –›

Flux Rope in 2024

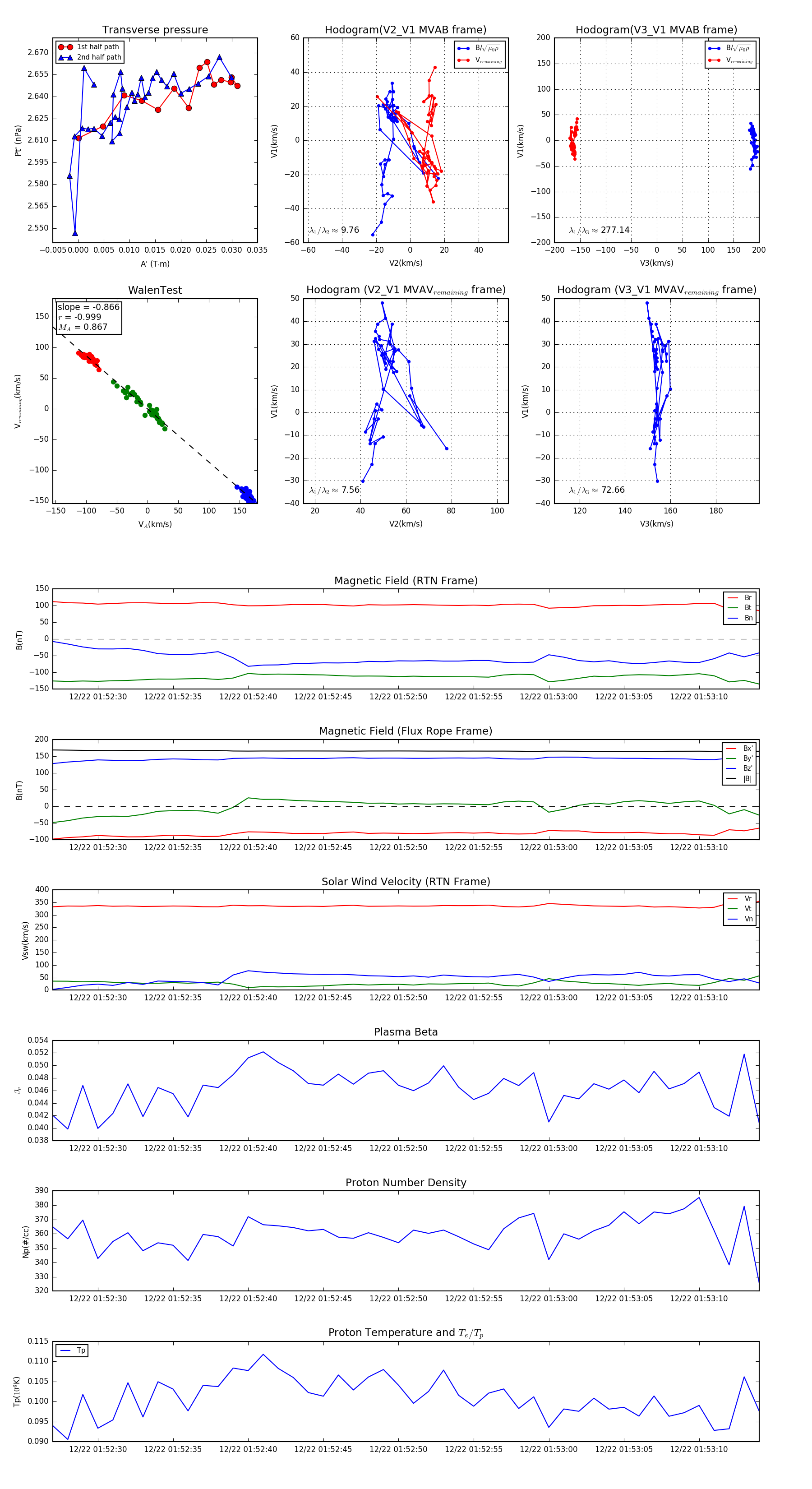
Flux Rope Event 2024-12-22 01:52:27 ~ 2024-12-22 01:53:14 (48 seconds)


plot