HOME   LIST
‹–   –›

Flux Rope in 2024

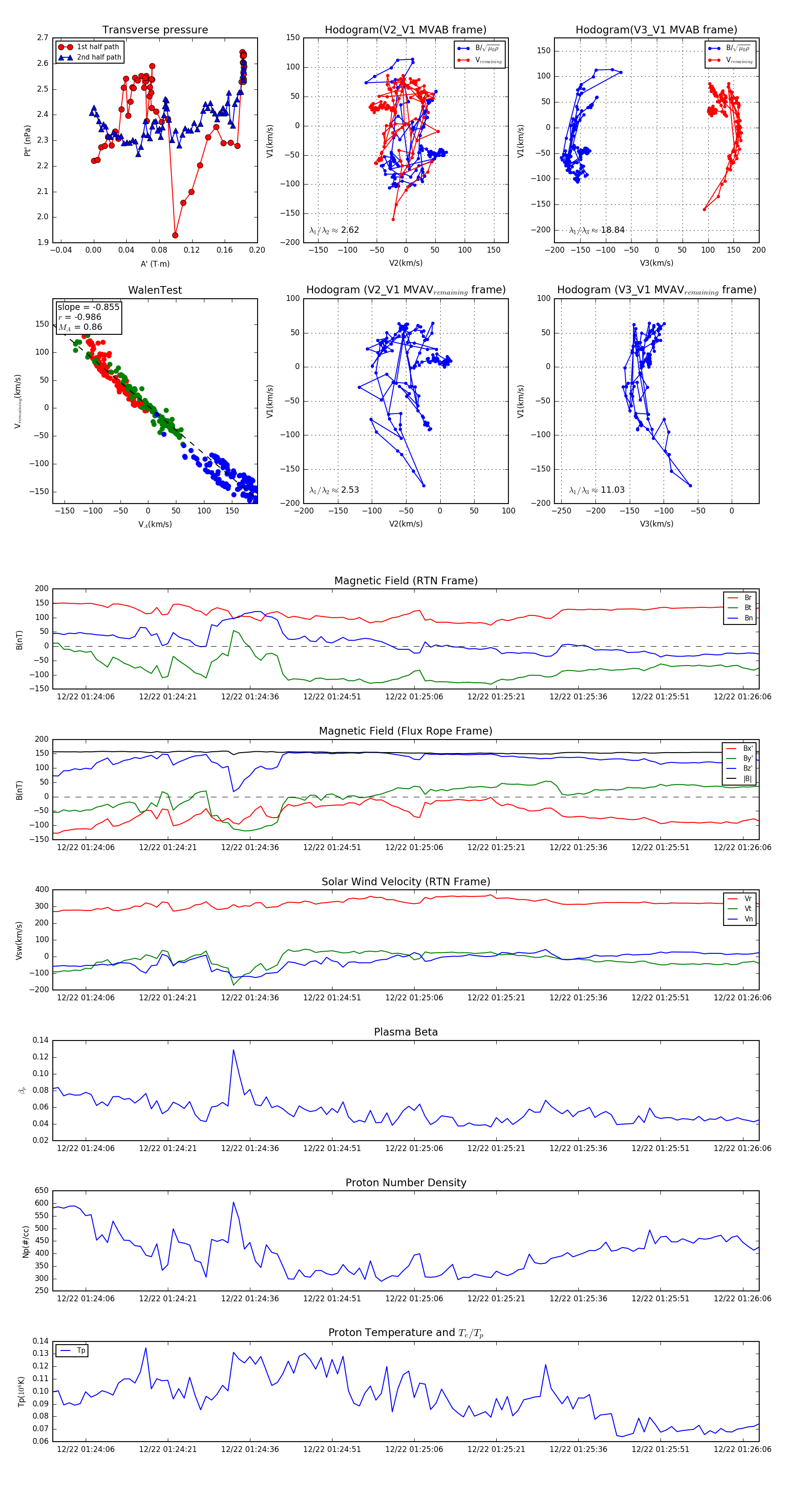
Flux Rope Event 2024-12-22 01:24:00 ~ 2024-12-22 01:26:09 (130 seconds)


plot