HOME   LIST
‹–   –›

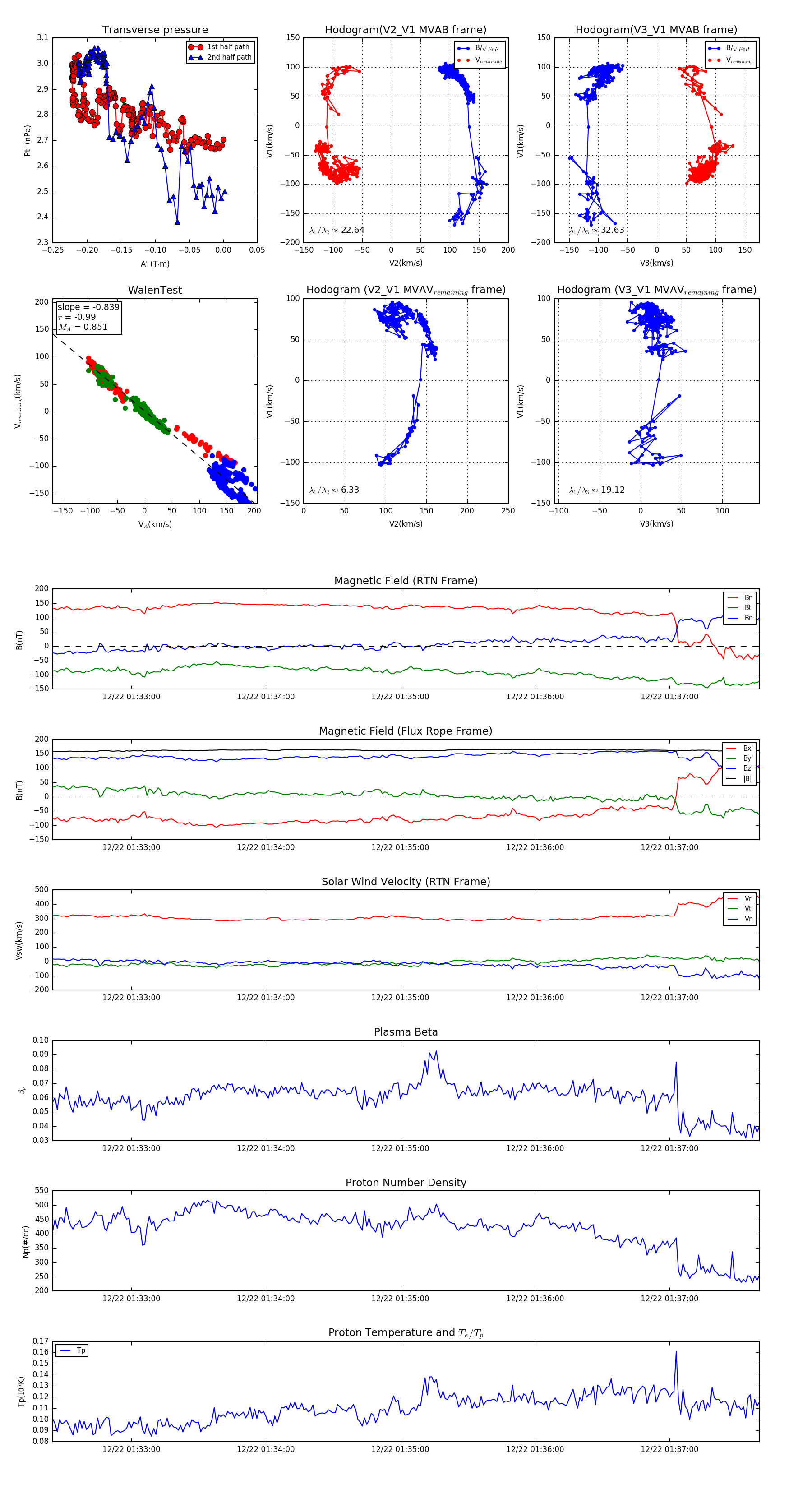
Flux Rope in 2024

Flux Rope Event 2024-12-22 01:32:25 ~ 2024-12-22 01:37:40 (316 seconds)


plot