HOME   LIST
‹–   –›

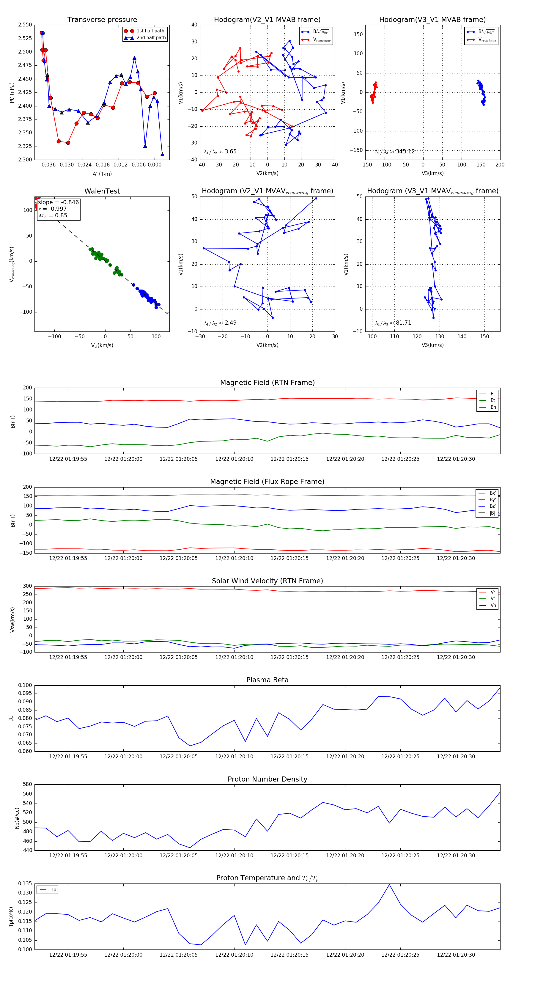
Flux Rope in 2024

Flux Rope Event 2024-12-22 01:19:52 ~ 2024-12-22 01:20:34 (43 seconds)


plot