HOME   LIST
‹–   –›

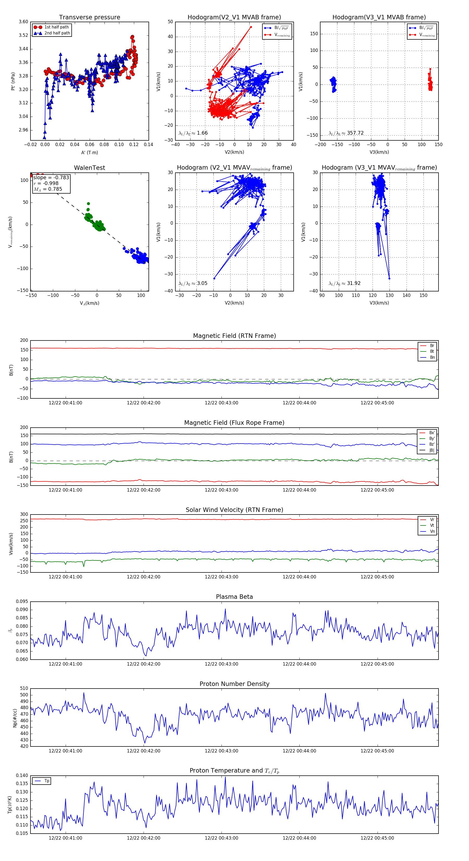
Flux Rope in 2024

Flux Rope Event 2024-12-22 00:40:33 ~ 2024-12-22 00:45:47 (315 seconds)


plot