HOME   LIST
‹–   –›

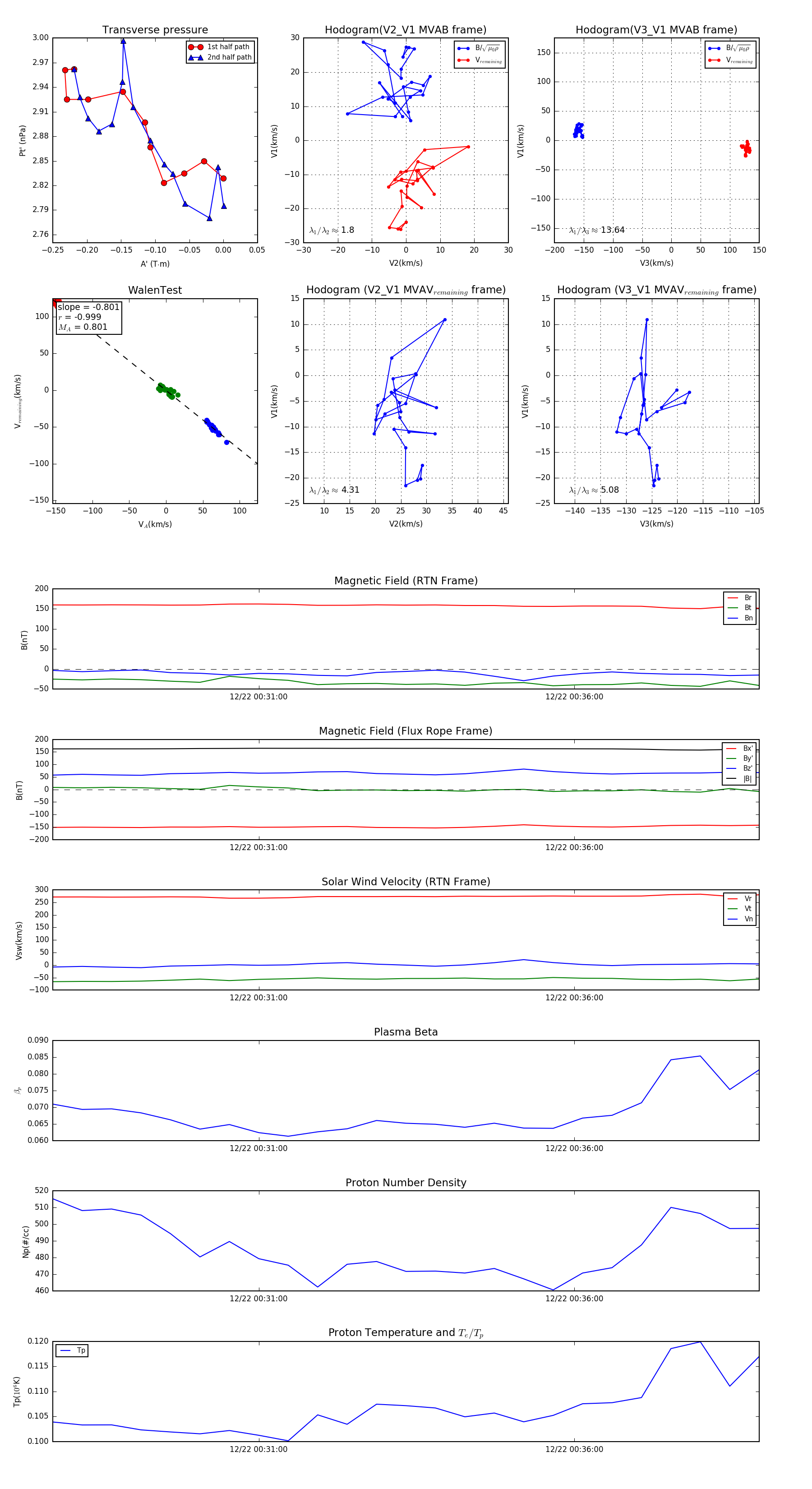
Flux Rope in 2024

Flux Rope Event 2024-12-22 00:27:44 ~ 2024-12-22 00:38:56 (673 seconds)


plot