HOME   LIST
‹–   –›

Flux Rope in 2024

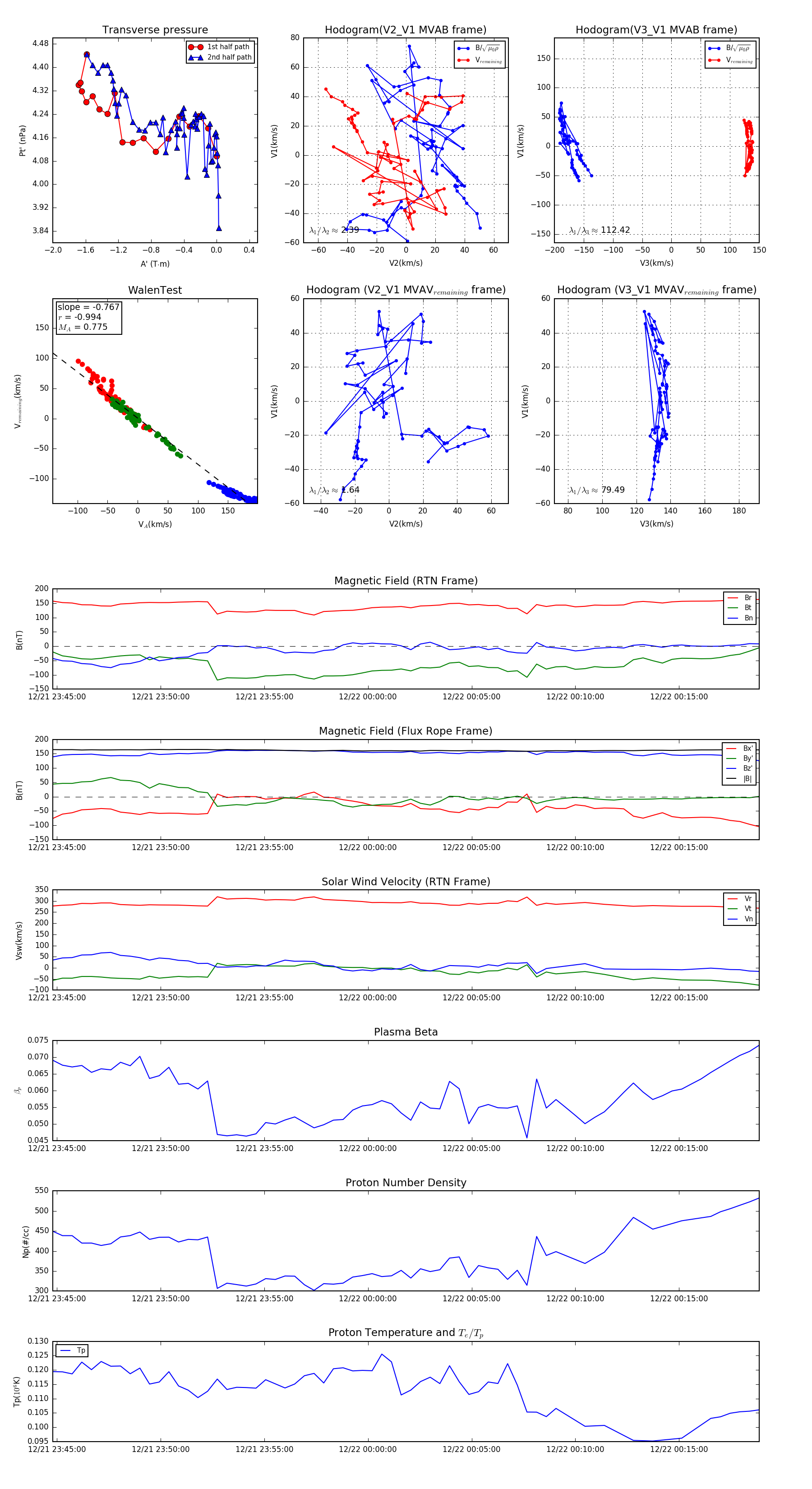
Flux Rope Event 2024-12-21 23:44:48 ~ 2024-12-22 00:18:52 (2045 seconds)


plot