HOME   LIST
‹–   –›

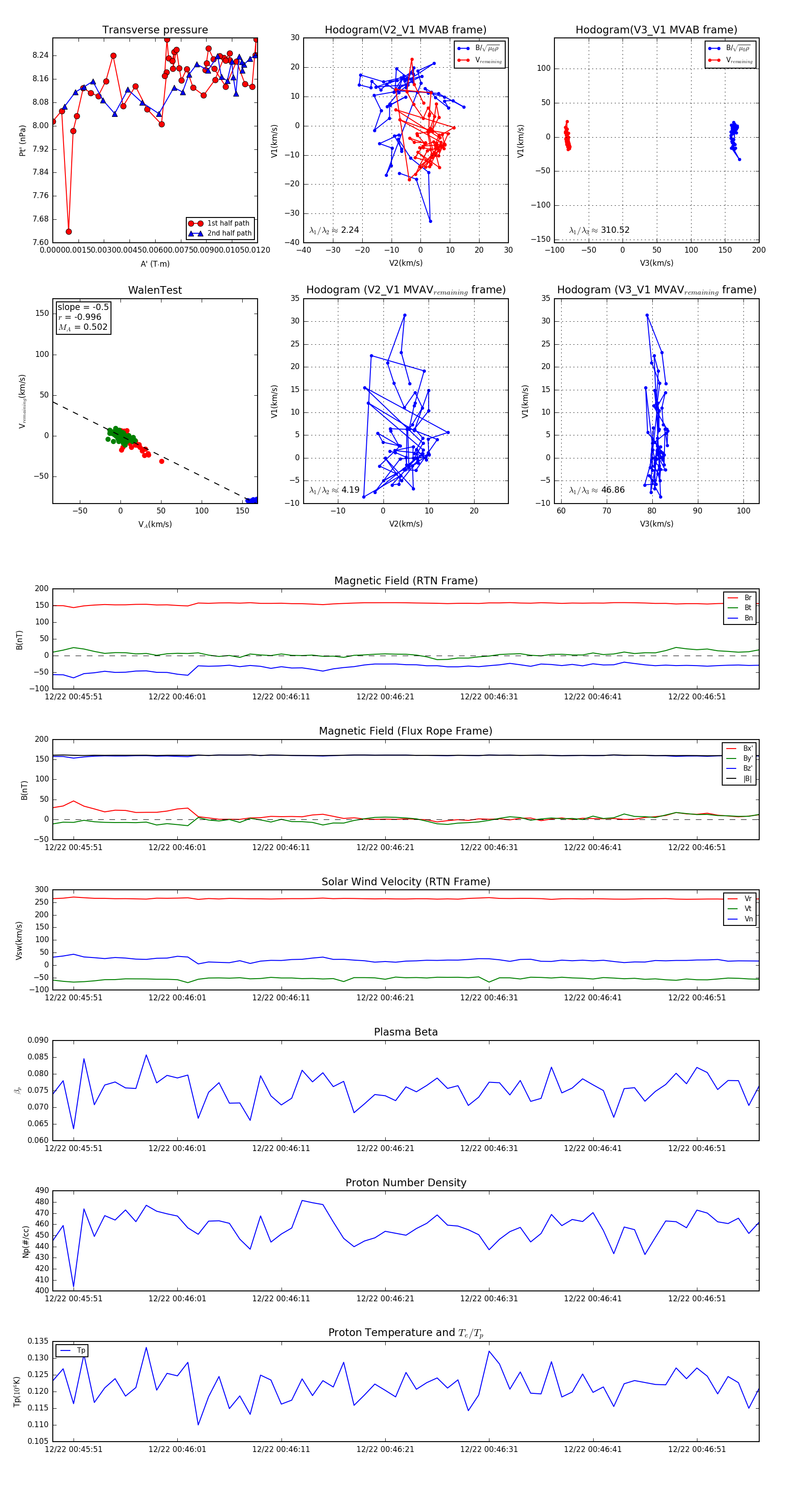
Flux Rope in 2024

Flux Rope Event 2024-12-22 00:45:49 ~ 2024-12-22 00:46:57 (69 seconds)


plot